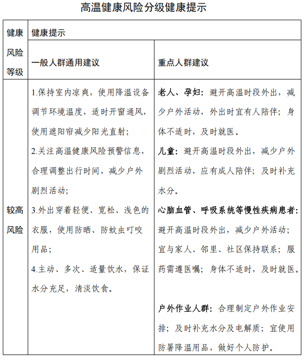
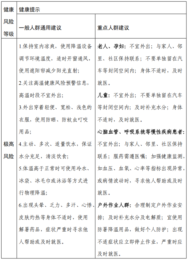
青岛日报社/观海新闻8月3日讯 今天,观海新闻记者从新升级后的青岛市疾控中心高温健康风险预报平台上了解到,预计8月3日20时至8月4日20时,胶州市高温健康风险极高(红色);市南区、市北区、李沧区、城阳区、即墨区和莱西市高温健康风险高(橙色),其余地区高温健康风险较高(黄色)。市民请及时关注预报信息变化,保持室内凉爽,避开高温时段外出,减少户外活动,保证充足饮水。老人、孕妇、儿童、慢性病患者应加强对自身健康状况的关注,如出现身体不适,应及时就医。户外作业者要注意防暑降温。

市疾控中心专家潘璐介绍,新升级高温健康风险预报平台与传统的高温预报不同,其分级标准是根据高温与循环系统疾病、呼吸系统疾病的超额死亡率的暴露反应关系分析得到的,因此,更能够体现区域性特征,并更加关注高温对健康的影响。该平台根据温度达到的风险级别,针对一般人群和重点人群(老人、孕妇、儿童、心脑血管和呼吸系统等慢性疾病患者、户外作业人群)分别给出了差别化的具体建议。市民可以登录青岛市疾控中心官方网站和微信公众号,实时查询高温健康风险等级。(青岛日报/观海新闻记者 黄飞)



责任编辑:岳文燕