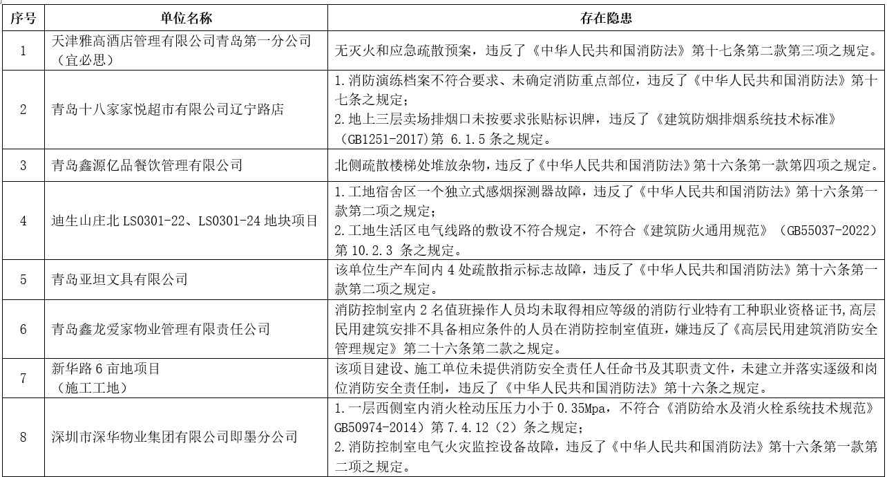
青岛日报社/观海新闻1月27日讯 为深入贯彻全市冬春火灾防控工作部署,切实维护岁末年初消防安全形势稳定,近日,青岛市消防救援支队在全市范围内持续开展消防安全检查,对在检查过程中发现的12家存在火灾隐患的单位予以集中曝光。
此次被曝光单位涉及商场、工地、酒店、仓储物流等多种类型,其隐患集中体现在消防设施未保持完好有效、疏散通道堵塞、消防安全管理制度不落实、电气线路敷设不规范、违规用火用电等方面。通过此次曝光,旨在督促相关单位严格落实消防安全主体责任,迅速采取有效措施整改隐患,并加强整改期间的人防、物防、技防措施,确保绝对安全。同时也警示社会各单位引以为戒,深入开展自查自纠。
青岛消防提醒:冬春季节天干物燥,用火用电用气需求激增,春节前各类生产经营、商业促销及室内娱乐活动旺盛,各类火灾风险交织,是火灾事故的易发、高发期。社会单位要严格落实消防安全责任制,加强防火检查、巡查,及时消除火灾隐患;人员密集场所须确保疏散通道畅通,强化员工消防培训和应急演练;广大居民应注意家庭防火,及时清理家中阳台、楼道、疏散通道杂物,规范电动自行车停放充电,共同筑牢消防安全防线。(青岛日报/观海新闻记者 梁超 通讯员 徐光亮)


责任编辑:王亚楠