

一路高歌猛进的青岛国资国企,正在谋划更高的进阶之路。
9月27日上午,青岛市“十四五”专项规划解读新闻发布会(第六场)举行。会上,市国资委党委书记、主任、一级巡视员马卫刚表示,青岛首个国资发展中长期规划《青岛市国有资本结构调整战略布局“十四五”(2021-2025年)发展规划》(简称《规划》)正式印发实施。

《规划》明确了发展目标,力争“十四五”末,市域国有经济企业资产总规模迈上8万亿元新台阶,营业收入突破2万亿元,利税总额突破2500亿元,分别为“十三五”末的1.7倍、1.6倍、1.7倍,努力打造培育1-2家世界500强企业集团。

“大块头”拥有大智慧,应有大作为。
改革开放以来,青岛涌现出了青啤、海信、双星等一批具有核心竞争力的国有企业集团,成为城市经济社会发展的关键力量。“十三五”期间,在国有企业改革攻势、实施国企改革三年行动的赋能下,这股力量呈几何级数增长。
截至“十三五”末,青岛市域国有企业资产总额4.62万亿元,其中,市属企业资产总额达到2.54万亿元,为“十二五”末的3.57倍,在15个副省级城市中排第2位。国资国企主要指标仅次于上海、北京、深圳、广州。青岛市属国企工业增加值占全市比重、对全市经济增长贡献度均超过40%。
迈入“十四五”,同类城市间竞争日渐胶着,产业转型升级压力大,在国际、国内两个市场配置资源的功能还有待提升……现阶段,青岛经济社会发展面临新常态下的深度调整和转型攻坚。作为国资大市,青岛的国资国企必须扛起转型升级、攻坚克难的大旗,引领带动青岛经济实现高质量发展。

如何应对考验,如何抢抓机遇?《规划》适时出台,为青岛国资国企未来5年的发展指明道路。
资产总额、营收、利税总额等目标任务实现关键,是要让国有资本战略布局和国有经济结构调整更加优化。根据《规划》,青岛国资国企将以匹配城市发展战略为原则,以构建具有国际竞争力现代产业体系进行重大产业布局,进一步聚焦智能化先进制造业、智慧化城市基础设施产业和现代经济体系金融服务业三大板块,大幅提升国有资本集中度。
实现改革目标的最终着力点在企业。
此次出台的专项《规划》,最大亮点之一就在于,它为青岛市属国企量身定制了改革“任务表”“作战图”。按照投资运营公司、实体经济企业、功能保障类企业等进行分门别类梳理归纳,针对每一个企业,把定位、发展要求一次性想透、说清,明确了企业的具体职责,厘清了发展方向和思路。
01、城投、华通、海发、国投,当好“领头雁”

国有资本投资、运营公司(又称“两类公司”)是国有资本市场化运作的专业平台,也是国企的“领头雁”。
作为深化国企改革的突破口,青岛去年启动了城投集团、华通集团、海发集团、国投集团这4家国有资本投资运营公司改革试点。宏观层面上,为4家企业提供更多的经营自主权;微观层面上,4家企业将完善企业法人治理结构,同时推进经营机制市场化改革和创新。
过去一年多来,借助改革的力量,4家企业的活力和效力明显提升,市场化、专业化、平台化的资本运作水平渐入佳境,反哺青岛国资国企改革。
2020年,青岛市国资委将双星集团100%国有股权无偿划转至城投集团;同年,海信集团有限公司股权100%划转至华通集团;2021年开年,青岛市国资委将持有的澳柯玛控股集团100%产权无偿划转至海发集团。
在上述三大混改方案中,国有资本投资运营公司发挥了重要的平台作用,通过市场化运作,为实行改革的国企提供资源配置、培育机制和市场活力。双星集团划转城投后,引入了启迪科技城集团有限公司等三家战略投资者和“职工持股平台”;海信集团划转华通的同时,也顺利寻得了战略投资者。
随着内生动力不断增强,4家企业进一步发挥效能,成为青岛落实城市发展战略、优化产业布局的重要引擎,频频参与城市基础设施建设,推动重大战略产业投资落地。
面向“十四五”,以新发展阶段的目标为指引,走在国有资本市场化改革前沿的4家企业,站位当更为高远。《规划》中,“做大投资运营公司”“深化国有资本投资运营公司改革试点”被放在推进强企发展的首要位置,明确了4家企业国有资本市场化运营平台、国企混改调整重组平台和匹配城市战略资源整合平台的功能定位,实现放大国有资本功能和资源配置引导作用。
4家企业绝不是孤立重复的布局,而是特色鲜明、分工协作的排兵布阵。
根据《规划》,城投集团将围绕服务城市发展战略和提升产业竞争力,打造具有核心竞争力、行业影响力、国内一流的优质国有资本投资运营公司;
华通集团则定位于拥有先进制造业产业链集群的国有资本投资运营公司;
海发集团围绕城乡建设、现代产业园区、股权投资和资本运营等,着重培育发展前瞻性、战略性新兴产业,瞄准市场化核心竞争力的打造;
国投集团突出股权运作、基金投资、金融服务、培育孵化、价值管理等业务特色,打造以要素流动、有序进退为主要特征的国有资本市场化投资运营公司。
依托业已形成的自身特色,4家企业在“十四五”深化试点改革中将进一步明确分工,集中优势兵力提升优势领域的资本运作能力,实现企业自身更好发展的同时,基本形成国有资本投资运营公司、产业集团公司功能鲜明、分工明确、协调发展的市属企业运行格局,以市场逻辑和资本力量,实现国有资本战略布局和国有经济结构调整优化。
02、海信、双星“打样”,分类分层推动混改
2019年以来,青岛掀起了一场声势浩大的国企改革攻势,混改是其中最大的看点。
所谓混改,就是让产权上的“混”与经营管理上的“改”相互促进、相互融合,从而把国有企业优势与民营企业活力有机结合起来,实现优势互补、共赢发展。
去年相继完成集团层面混改的双星、海信正朝着这一目标前进。今年,青岛市国资委组织对两家集团进行混改后评价工作,经评价,混改后的企业党组织建设和运行情况良好,现代企业制度体系建设进一步完善,国有资本运行效率显著提升,混改达到预期目标。
“混”是第一步,“改”是漫长的过程。过程中,找准企业发展定位,不偏航、少走弯路至关重要。对奋力奔跑在改革道路上的双星和海信,《规划》明确指出:作为重点混改企业,海信控股要率先在青岛建成智慧新生活样板,发挥在智能家电集群中的引领作用,建设国际一流品牌和全方位国际化大企业;

双星集团要发展成为集橡胶轮胎、人工智能及高端装备、绿色循环利用新材料三大产业及模式创新于一体的科技、时代、智慧型的世界一流企业。

两家企业具体而高远的定位目标,展现出青岛对混改的决心和底气。
除了两家“样板工程”,混改在青岛已经大面积铺开,硕果累累。《规划》提到,2019年以来,青岛市属国有企业新增及深化混改项目70余个,引进社会资本近170亿元,市属国有企业中实现混改的企业达到499户,混改企业户数占比51%,资产规模占比71%,营业收入占比87%,利润总额占比90%。
当前,混改企业已经成为青岛国有经济的中坚力量,继续扩大混改的广度和深度是优化全市国有资本战略布局和结构调整的重要抓手。
根据《规划》要求,“十四五”期间,青岛将积极稳妥深化混合所有制改革。从双星、海信的成功经验来看,因地施策、因业施策、因企施策很关键。
清楚认识到这一点的青岛,未来5年将分类分层推动混合所有制改革:商业竞争类企业以转换机制增强活力为目标积极推进混合所有制改革;投资功能类企业以引进战略投资者整合资源增强协同效应为目标稳妥推进混合所有制改革;服务保障类企业以提升保障能力为目标,规范有序实施股权多元化改革。
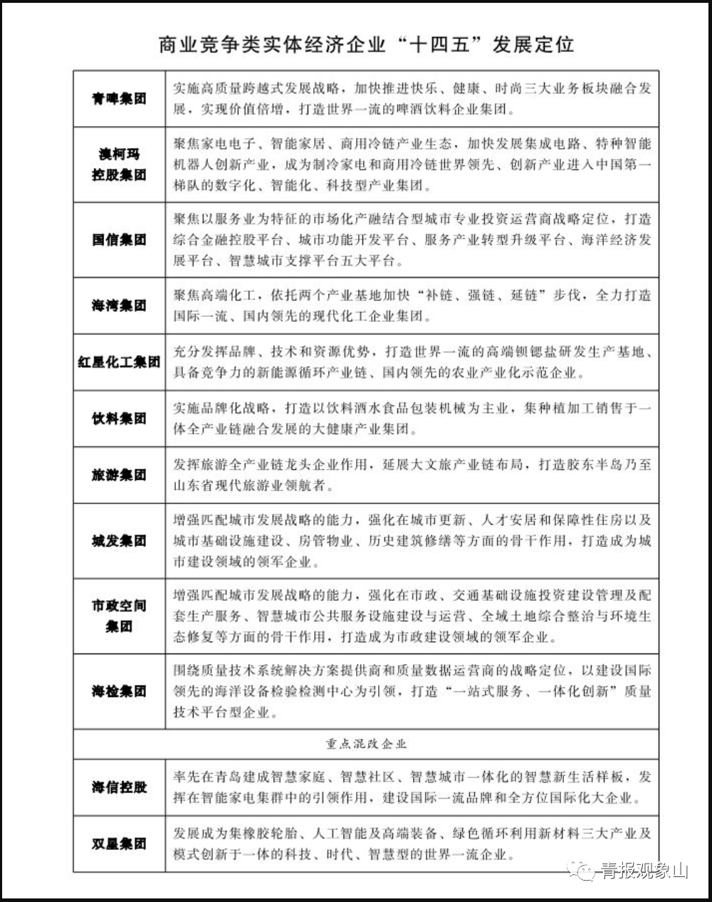
03、青啤、澳柯玛等12家商业竞争类国企,对标世界一流
实体经济是国民经济的立身之本,发展壮大实体经济,是国有企业的责任使命。《规划》提出,要把发展实体经济作为“十四五”国有经济发展的着力点,通过资本注入、资源整合、平台赋能、转型升级、对标提升等方式,做强实体企业,实现高质量发展。
长期接受市场化历练的商业竞争类国有企业,已经成为青岛实体经济的实力担当。

青啤集团,近5年来,啤酒销量、营收、利润等主要经营指标全线增长、屡创新高,企业盈利能力、运营能力皆处于中国啤酒行业领导者地位,拥有的“青岛啤酒、崂山啤酒、汉斯啤酒”等品牌总价值已突破人民币3000亿元;

海湾集团,抓住老城区企业环保搬迁的机遇,在西海岸新区董家口和平度新河新建了两个现代化工产业基地,走出了传统产业向高端化工的转型升级之路,营业收入由2010年的55.46亿元增长到2019年的119亿元……
市属企业不仅在制造业领域基础雄厚,在现代服务业领域也展现出了担当作为。

王雷 摄
青岛旅游集团把优质旅游资源有效整合,将海底世界与奥帆中心两大青岛地标性4A景区创新联合,入选国家文旅部5A级旅游景区创建名单,以“1+1>2”的强势概念推动青岛旅游景区高质、高速发展。
“十四五”期间,实体经济的“实力担当”被给予更高期待。
《规划》详细列出12家商业竞争类实体经济企业(包含2家重点混改企业)“十四五”发展定位:青啤集团要打造世界一流啤酒饮料企业集团;澳柯玛控股集团要成为制冷家电和商用冷链世界领先、创新产业进入中国第一梯队的数字化、智能化、科技型产业集团;海湾集团全力打造国际一流、国内领先的现代化工企业集团;旅游集团打造胶东半岛乃至山东省现代旅游业领航者……

“世界一流”“世界领先”“国际一流”,青岛把这些市属国企置于更高更广阔的市场舞台接受市场锤炼,以期竞争类市属企业的综合竞争实力再上新台阶。
如何提升综合竞争力?《规划》指出跃升赛道,即针对13条产业链,推进产业基础高级化、产业链现代化和产业集群化发展,突出数字化引领、撬动、赋能作用,加快推进传统产业数字化转型升级。
不难看出,青岛国资国企在聚焦实体经济、自我加压升级转型的同时,由先进制造业和现代服务业支撑的、具有国际竞争力的现代产业体系正在青岛加速成型。
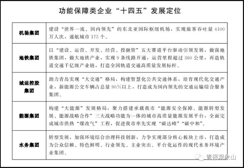
04、机场、地铁、城运、能源、水务,做好城市保障,挖掘产业价值
在国企阵营中,功能保障类企业是重要且特殊的存在。它们以完成国家战略和重点任务、保障城市高效运行为主要目标,虽然运营不以营利为目的,却对经济运行、城市能级起到关键性作用。
“十四五”期间,青岛铆足劲要建好、用好这些功能保障类企业。

机场带来的人口流量和产业迁移,为城市乃至区域发展带来前所未有的驱动力。今年8月12日,胶东国际机场转场运营后,全面提升青岛的航空通达度,增强了服务民生的水平和能力,更为青岛建设开放、现代、活力、时尚的国际大都市提供强有力的支撑。
《规划》明确了机场集团“十四五”发展定位,建设“世界一流、国内领先”的东北亚国际枢纽机场,实现旅客吞吐量4100万人次,通航城市175个。这些目标定位,无疑将为青岛的经济发展、产业升级、对外开放打开向上空间。

“地铁一响,黄金万两。”在城市竞争异常激烈的今天,地铁对于一座城市的推动力几乎有着“点石成金”的效果。青岛目前运营6条地铁线路,全长246公里,运营里程位列全国第10名。9月6日,青岛城市轨道交通三期建设规划获得国家发改委批复,青岛总获批里程达503公里,位列全国第9位。
借助这一先发优势,地铁集团确立了“十四五”做强地铁集团、做大地铁产业的发展目标,通过实现9条线路开通,再造轨道交通千亿级产业链。
此外,根据《规划》,城运控股集团“十四五”瞄准“大交通”格局,构建智慧化公共交通体系,培育现代化交通产业;能源集团将构建“大能源”发展格局,搭建城市高质量能源发展平台;水务集团提出转型发展,力争实现部分核心板块上市。

从上述企业的发展定位看,青岛不仅想要用好功能保障类企业的保障功能,还要挖掘相关产业价值。
上海作为全国首批开展国资国企综改试验的城市,早已在功能保障类企业市场化方面展开探索。2019年,上海发布《上海市开展区域性国资国企综合改革试验的实施方案》,率先提出,功能保障类企业市场化业务将探索混合所有制改革,符合条件的也将加快上市发展。
去年底,青岛成为第二批区域性国资国企综合改革试验城市,加速迈出功能保障类企业的改革步伐。《规划》明确了功能保障类企业的整体改革思路,提出统筹协同推进功能保障类企业符合条件的子公司实施混合所有制和股权多元化改革,以市场化思维推进体制机制改革,增强资本运作能力,提升保障城市发展和服务民生的水平和能力。
凭借多年的深耕和实力储备,叠加国企改革三年行动和区域性国资国企综合改革试验重大机遇,青岛国资国企改革的未来值得期待。
作者 | 长亭 策划 | 沈默 编辑 | 长亭

往期精彩内容正在开发,欢迎关注!如果您有意见建议,欢迎发送邮件至qbguanxiangshan@163.com