

新年伊始,青岛推出一份事关城市未来的重磅“项目清单”,要用项目建设开局起步。
1月10日,青岛市人民政府印发《关于公布青岛市2022年重点项目名单的通知》(简称《通知》)。
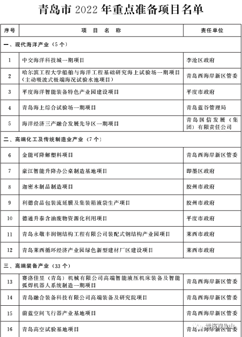
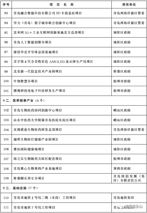
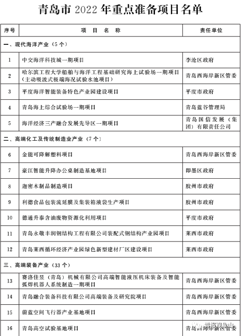
根据《通知》,2022年全市安排市重点项目416个,总投资9282.1亿元。其中,重点建设项目300个,总投资6395.6亿元,并遴选出总投资2469.2亿元的36个项目作为市级重大项目顶格协调推进,充分发挥其产业引领作用;另外,重点准备项目116个,总投资2886.5亿元。
市重点项目既是投资增长的重要拉动力,也是促进产业结构调整、加快新旧动能转换的重要支撑,关系全市经济发展速度和发展质量。
《通知》要求,坚持“重点抓项目、抓重点项目”思路,着力提升项目建设水平,抢抓战略机遇、增强发展活力、推进产业转型、提高民生福祉,确保重点项目建设依法、有序、高效推进。

项目建设是城市发展的“生命线”,是调结构、促转型、打基础、增后劲的重要抓手,是撬动城市未来的“支点”。
“十四五”开局之年,青岛做出“项目落地年”的工作部署,把推动大项目、好项目的建设、落地,作为推动城市发展的重要发力点,掀起“大抓项目、抓大项目”的热潮。
截至2021年11月底,217个市级重点建设项目新开工103个,续建项目96个,竣工项目18个,项目开工率100%。1-11月完成投资1442.23亿元,完成年度投资计划143.73%。2021年前三季度,青岛开工在建项目数量达到6169个,同比增加486个。
今天的投资,就是明天的产出。青岛的未来就在这一个个大项目、好项目中慢慢蓄积、生长。
此次公布的416个市重点项目,投资大、质量高、拉动强,落地实施将为青岛经济社会发展蓄积更多能量,带来更多可能。
1月12日召开的青岛市委经济工作会议提出,持续巩固“项目落地年”成效,要求要抓牢项目建设扩需求、稳增长,强化项目调度、项目招引和要素保障,做到清单化管理、责任化落实。
抓好项目建设,尤其是把这416个市重点项目抓牢、抓实、抓出成效,就抓住了青岛的当下和未来。
01、把牢城市发展的“生命线”
千条线、万条线,项目建设永远是生命线;此重点、彼重点,投资永远是核心点。
经济发展、社会进步、民生福祉等,无不建立在项目建设这个根基之上。高质量发展,就是建立在高质量项目建设上的发展。离开了项目建设,一切就都是无源之水,都是空中楼阁。
刚刚迎来2022年,各地就纷纷在项目建设上不断加码。
1月4日、2022年第一个工作日,江苏省政府召开全省重大项目建设动员会,一季度计划开工亿元以上项目2180个,年度计划投资超过5700亿元。江苏省委书记吴政隆指出,重大项目建设是稳增长、调结构、惠民生,促进经济社会高质量发展的重要抓手。
同日,浦东新区举行重大项目集中开工活动,82个重大项目集中开工,总投资达3176亿元。在浦东看来,重大项目是建设引领区的坚实支撑,是全面提升城市能级和核心竞争力、全面增强城市软实力的重要载体。

来看看与青岛“同列”的城市。1月5日,浙江省举行2022年扩大有效投资重大项目集中开工活动,共计开工358个重大项目,总投资6386亿元。其中,宁波开工项目共132个,总投资2287亿元。这批项目的实施,将为宁波强制造、增动能、优品质、促共富提供有力支撑。
1月11日上午,无锡市举行重大项目开工暨全市重大项目建设推进会提出,自加压力、克难奋进,着力优存量、扩增量,全力促开工、快达产,大力优服务、提效能,以项目建设的加速“进”推动经济发展的有力“稳”。
项目建设关乎城市排位是进,还是退。目前,在“GDP万亿俱乐部”中,宁波、青岛、无锡、长沙、郑州五城间的差距可以说是微乎其微,一个重大项目就可能影响竞争态势,改变城市位次。
青岛要在全省勇当龙头、在全国争先进位,必须始终牢牢抓好项目建设。
盘点2021,青岛有不少亮点值得关注,其中,项目建设尤为亮眼。在“项目落地年”的旗帜下,“大抓项目、抓大项目”的鲜明导向已经树立,成为全市上下的普遍遵循,效果立竿见影——
2021年,全市新签约5亿元以上重点项目289个,开工或运营率达66.1%,同比提升26个百分点;
前三季度,开工在建项目数量达到6169个,同比增加486个,欧力士等世界500强项目和吉利卫星等新项目相继落地,京东方、富士康等一批重大产业项目提速突破。

在项目建设的牵引下,青岛固定资产投资实现较快增长。
去年1-11月份,全市固定资产投资同比增长4.7%。其中,第二产业投资增长27.3%,制造业投资同比增长26.9%,占全市投资比重23.3%,同比提升4.1个百分点,对全市投资增长贡献率达110.2%。

在投资的撬动下,青岛制造业步入快速上升通道,重回全国第一阵营。在对全国293个地级市的先进制造业发展情况进行系统研究和综合评估中,青岛排名全国第7位。
制造业的回升,为全市经济稳中向好提供强大助力。去年,青岛生产总值首次在前三季度突破万亿元,达到10310.36亿元,居全国第13位、山东龙头、北方第三城的地位愈发牢固,呈现出“争先进位”的良好态势。
02、胶州湾二隧、4条地铁等都“安排”上了
2022年,青岛市重点项目选取注重产业引领、强化投资拉动、关注产出效益、突出谋划储备,超前谋划、认真论证、注重实效、细致筛选,统筹考虑项目体量、建设条件、企业实力、技术先进性、社会效益。
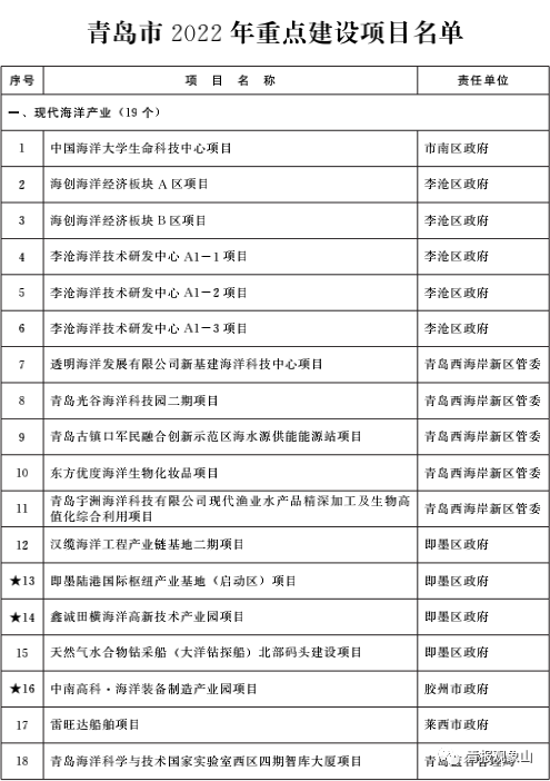
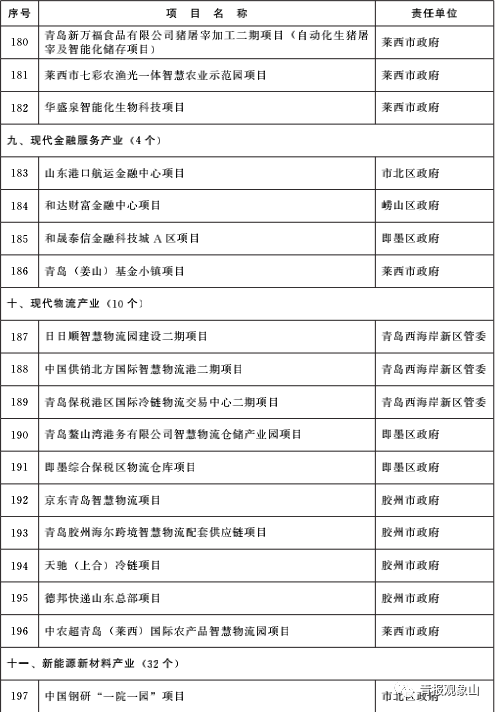
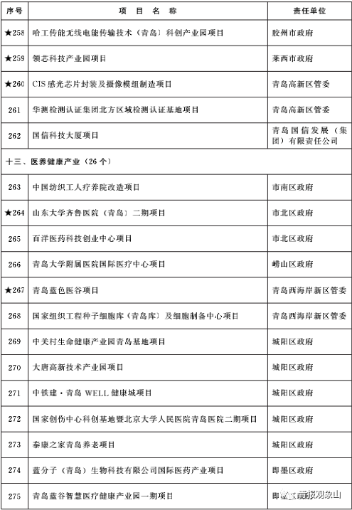
梳理长长的项目清单可以发现,2022年市级重点项目涵盖现代海洋产业、高端化工及传统制造业产业、高端装备产业、精品旅游产业、商务服务产业、文化创意产业、现代高效农业产业、现代金融服务产业、现代物流产业、新能源新材料产业、新一代信息技术产业、医养健康产业、基础设施等产业门类和领域。

大项目拉动力强,一个大项目往往可以带动一大片。一批投资规模大、带动引领强、发展质效优的“双招双引”项目成为2022年市级重点项目新生力量。观象君从市发改委获悉,青岛从300个重点建设项目中遴选出关系全局的36个项目(总投资2469.2亿元,占比接近40%)确定为市级重大项目,作为重中之重协调推进,后续将报请市领导亲自挂帅督战,实施顶格协调、顶格倾听、顶格推进。
更加注重产业引领。项目谋划不仅看规模、看结构,青岛更注重成长性、引领性和效益性,大力发展“四新经济”,坚定走新发展理念的绿色低碳发展道路。2022年青岛市级重点项目紧密结合“十四五”规划,围绕“四新经济”,培育战略性新兴产业,突出实体引领,突出高端装备制造,大力向数字产业等新一代信息技术产业倾斜,聚焦“新旧动能转换”,着力拓产业链条、补产业短板。
416个重点项目中“四新经济”项目238个,总投资4155.06亿元,个数和投资占比分别为57.2%、44.8%。从产业领域看,数量前三位的产业领域为高端装备产业、新一代信息技术产业、新能源新材料产业,分别为67个、34个、32个,占比44.33%。
“人民城市人民建,人民城市为人民。”2022年青岛市重点项目安排了大量关系城市功能品质提升、关乎市民切身利益的大项目、好项目。比如,胶州湾第二海底隧道项目、青岛市地铁4号线工程项目、地铁2号线西延工程项目(轮渡站—泰山路站)、地铁6号线一期工程项目、地铁8号线工程项目、亚洲杯足球场比赛场地建设项目、康复大学项目、山东大学齐鲁医院 (青岛)二期项目、泰康之家青岛养老项目等,青岛的发展将被更多市民看到、感受到。

更加关注产出效益。青岛坚持“产出论英雄”,更加注重项目投资强度、产出效益,优化资源配置、引导产业集聚发展,促进土地节约、集约和高效利用,以更多优质项目支撑青岛高质量发展。
这些重点项目的推进、落地、见效,将有力推进产业转型,显著增强青岛发展活力,提高民生福祉。
03、关键是抓牢、抓实、抓出成效
项目清单发布只是第一步,关键是要让项目从纸上,抓到手上,落到地上。
去年,青岛在项目建设上进行了不少探索,其中不少是首创,初步建立了一整套行之有效的打法路数。
比如,项目推进“顶格化”。青岛建立重点项目市级领导顶格推进制度,市委市政府主要领导担任“司令员”亲自指挥部署,市级领导担任“指导员”一线推进,区市及部门负责人担任“战斗员”狠抓落实,人大、政协领导牵头督导核查等。
再如,项目管理“清单化”。青岛市发改委牵头制定双招双引、签约落地、省市重点、重点产业、重点攻势“5张项目清单”,发起项目建设、结构优化、谋划招引、服务保障“四大战役”,起草全市“四新经济”重点产业招商引资意见。

张文博/摄影
好的打法要继续沿用,并进一步优化升级。
2022年项目建设怎么抓?《关于公布青岛市2022年重点项目名单的通知》提出明确要求,要强化要素保障,提升服务效能;要通报月度进展,强化调度督导;要完善会商机制,解决突出问题;要强化项目储备,实施动态管理。
要落实“要素跟着项目走”机制,各区(市)政府和相关部门要积极配合,在土地、资金、审批等要素环节优先支持保障市重点项目,优化重点项目建设环境。市重点项目新增建设用地供给根据项目建设时序和节约集约用地要求,按照应保尽保的原则予以落实。加大对市重点项目金融支持力度,鼓励和引导多种形式的资金投向市重点项目。采取容缺受理、集中办理、并联审批等措施,建立健全绿色通道,依法依规为项目全生命周期提供优质高效服务。
《通知》还要求,要落实项目清单式管理、责任化推进要求,实施月调度、月通报制度,每月形成市重点项目进展情况通报,强化“顶格推进、条块结合、上下协同”,合力攻坚抓项目。
项目建设涉及面广、千头万绪,是实打实、硬碰硬的工作。必须以从严从实的作风,开动脑筋,想尽办法,紧盯不放,一抓到底,方能抓出成效。
抓牢了项目建设,青岛就抓住了明天。这416个市重点项目就蕴含着青岛的明天,抓牢了抓实了抓出成效了,就把未来抓在了手上。























作者 | 观象君 编辑 | 疾风

往期精彩内容正在开发,欢迎关注!如果您有意见建议,欢迎发送邮件至qbguanxiangshan@163.com