5月23日下午,山东省政府新闻办召开新闻发布会透露,山东预计将投入消费券资金5亿元,发放汽车消费券15万张。从涵盖范围看,此次汽车消费券发放在全省同步展开,16市城乡居民均可按需申请。近日,我省多市细化相关政策,相继发布具体领取方式。
东营市
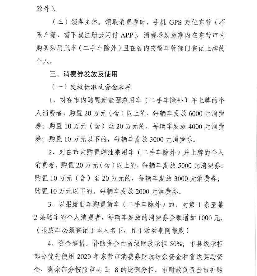
为贯彻落实《山东省促进汽车消费的若干措施》,推动全市汽车消费市场复苏回暖, 全力支持零售、餐饮、住宿等行业发展,按照“政府出资扶持、企业让利促销、百姓倍享实惠”的原则,自5月22日至6月30日,我市对个人消费者在东营市内购置新能源和燃油乘用车新车发放消费券。
购买新能源乘用车(二手车除外)按照车辆价格20万元(含)以上、10万元(含)至20万元、10万元以下每辆车分别发放6000元、4000元、3000元的消费券;购买燃油乘用车(二手车除外)按照车辆价格20万元(含)以上、10万元(含)至20万元、10万元以下每辆车分别放放5000元、3000元、2000元的消费券;以报废旧车购置两类新车的,每辆车发放的消费券金额增加1000元。
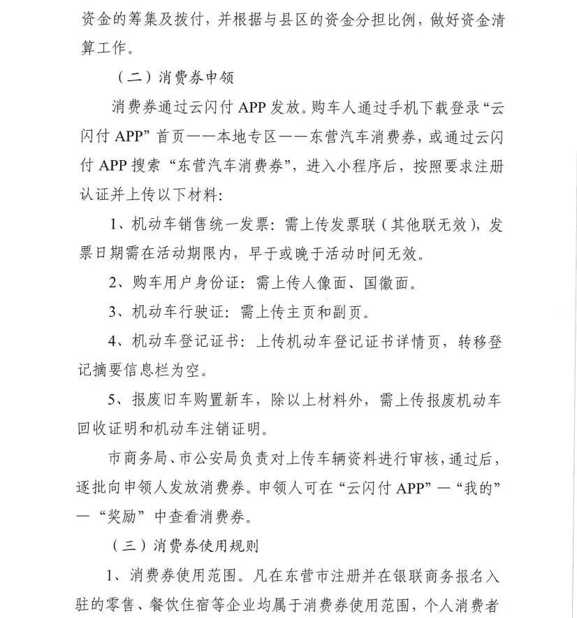
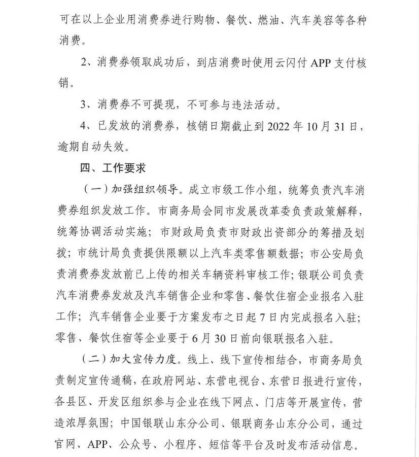
个人消费者在市内购车并在省内上牌后,通过银联“云闪付App”在规定时间内上传机动车销售统一发票、购车用户身份证、机动车行驶证、机动车登记证书,报废旧车购置新车还需上传报废机动车回收证明和机动车注销证明。对上传材料审核通过的及时向申领人发放消费券。申领人在“云闪付App”上查看消费券,在注册于东营市并在银联商务按时报名入驻的零售、餐饮住宿等企业进行购物、餐饮、燃油、汽车美容等消费。消费券核销日期到2022年10月31日止,逾期自动失效。






泰安市
为推动汽车消费市场加快恢复,深入贯彻落实《山东省促进汽车消费的若干措施》,我市发布《泰安市促进汽车消费的活动方案》。
据了解,此次促进汽车消费活动时间为2022年5月22日——6月30日,补贴汽车类型为7座以下家庭乘用车辆(含新能源车辆)。促消费政策包括对新车销售进行补贴:对在泰安市重点限上汽车销售企业购买新车(不包括7座以上客车、货车、特种用车),并且在泰安市开发票上牌照的个人消费者进行补贴,购置20万元(含)以上的,每辆车发放7000元消费券;购置10万元(含)至20万元(不含)的,每辆车发放4500元消费券;购置10万元以下的,每辆车发放3000元消费券。以报废旧车购置新车(二手车除外)的,每辆车发放的消费券金额增加1000元。降低消费者用车成本:组织中石化、中石油等加油站开展让利活动,降低消费者用车成本,给予加油卡充值1000元返300元券包,充值2000元返600元券包的优惠。对汽车展销进行补贴:泰安市限上汽车销售企业参加在泰安行政区域内举办的车展或“汽车下乡”活动,对参展展位费用进行补贴,补贴比例不超过50%。
记者从相关部门了解到,此次促进汽车消费活动资金来源主要包括:“对新车销售进行补贴”资金由省、市、县三级财政统筹,除去省财政资金后,剩余资金由市、县两级按照5:5比例分摊。“对汽车展销进行补贴”资金由市财政统筹。消费券发放由各级商务部门具体负责,依托银联“云闪付App”实施,具体领取及使用方法随后在泰安市商务局官方网站及“泰安商务”微信公众号发布。





日照市
5月26日,日照市商务局、日照市发展和改革委员会、日照市财政局、日照市统计局联合发布《关于进一步明确汽车消费券发放使用有关事项的通知》,就汽车消费券发放有关事项予以明确。
通知要求,各区县、功能区要指导参与本次活动的限额以上家庭乘用汽车零售企业按照承诺书要求开展工作,企业不得以任何形式自行或者协助他人套取活动资源、参与作弊、开展虚假交易,不得违规操作、不得套取财政资金,确保活动真正让百姓得实惠、让商家得收益,实现政企优惠让利的叠加效应以及提振公众消费意愿、帮助企业正常经营、促进市场回暖和经济复苏的多重效果。
汽车消费券惠民活动有关说明
一、活动时间
消费者购车时间为2022年5月22日至2022年6月30日(以机动车销售统一发票开票日期为准)
二、参与商家及汽车补贴类型
参与活动商家为限额以上汽车销售企业,企业自愿报名参加并经区县、功能区商务部门审核同意。补贴类型为7座以下家庭乘用车辆(二手车除外,不含7座以上客车、货车、特种用车)。
三、活动内容及使用规则
2022年7月10日前,符合条件的购车消费者,可通过手机下载登录“云闪付App”首页——本地专区,进入“政府消费券”专区,选择日照市或通过云闪付App搜索“政府消费券”进入专区后选择日照市,按照要求注册认证并上传材料(以云闪付App上传模板为准),通过审核后系统发放指定金额的云闪付消费券(消费券面值为100元,满100元即可使用,消费券可叠加使用;有效期为自领取之日至10月31日,逾期自动失效,不予补发),可在报名参与活动的限额以上购物、餐饮、燃油企业消费。
四、企业奖励
对5月份和6月份两个月限额以上汽车销售企业累计零售额实现正增长的给予5万元奖励;对5月份和6月份两个月限额以上汽车销售企业零售额增长幅度高于10%的给予10万元奖励;对同一企业按照就高原则奖励。所需资金由市和区县功能区分别承担50%。
对符合条件的企业由企业提出申请,报区县功能区商务部门和统计部门审核,报市商务局会同统计局复审,由市商务局向财政局提出审核意见后,由财政予以拨付市级财政承担的部分,各区县、功能区负责兑现奖励资金。
汽车消费券惠民活动咨询联系方式

参与汽车消费券活动限额以上汽车企业名单



汽车消费券可使用商家名单




来源:东营市商务局、泰安日报、商务日照
责任编辑:岳文燕