2020年10月21日0时至24时:
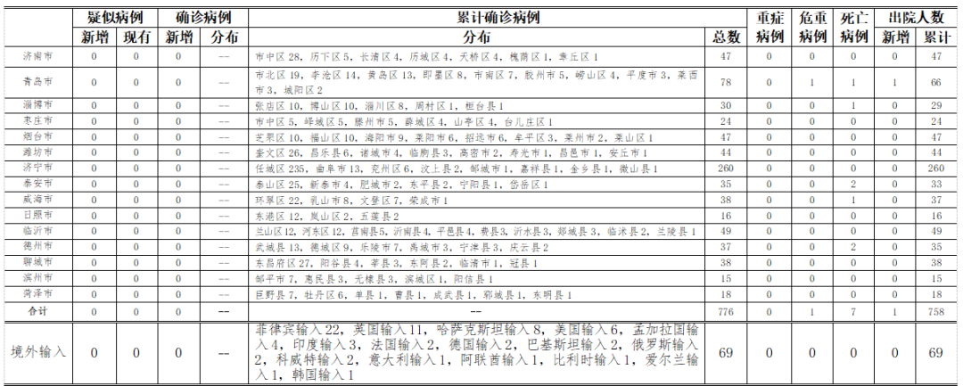
山东无新增本地疑似病例、确诊病例。累计报告确诊病例776例,死亡7例。新增治愈出院病例1例,累计治愈出院758例。
山东无新增境外输入疑似病例、确诊病例。累计报告境外输入确诊病例69例,累计治愈出院69例。
山东无新增无症状感染者。正在隔离观察治疗的无症状感染者1例(境外输入1例)。
今年以来全省共追踪到密切接触者26382人,目前尚有574人正在接受医学隔离观察。
详见下表(单位:例):

备注:
山东省本地病例按确诊时医院所在县区统计,境外输入病例单独统计。
新增确诊病例和无症状感染者具体情况由相关市卫生健康委进行通报。
责任编辑:程雪涵