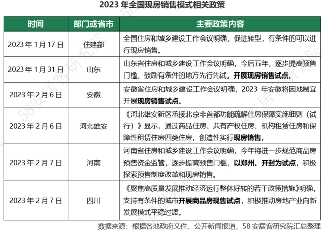
1月31日,山东省住房和城乡建设工作会议召开,会议提出,逐步提高预售门槛,鼓励有条件的地方先行先试,开展现房销售试点。
从以前的“鼓励”和“自愿”升级为“试点”,山东省推出现房销售试点政策的背后原因如何?对购房人来说,意味着什么?对房企而言,又将带来哪些变化?
保交付 稳民生 山东试点现房销售制度
稳预期、防范风险、促进转型”是住建部明确的2023年房地产工作重点,并在促进转型方面进一步指出,“有条件的可以进行现房销售,继续实行预售的,必须把资金监管责任落到位,防止资金抽逃,不能出现新的交楼风险。”
相比于商品房预售制度,现房销售更能极大限度地保护购房者的权益,也能提升房企在开发建设过程中的稳定性,同时对楼盘品质提出了更高的要求,有利于推动房地产市场的健康平稳发展。中指研究院数据显示,2022年下半年以来,在对期房交付担忧的情绪下,购房者对购买现房项目的倾向性加大,2022年全国商品住宅销售面积同比下降26.8%,其中期房销售面积同比下降29.6%,而现房销售面积仅微降2.3%。上海易居房地产研究院数据显示,当前全国现房销售规模占比约为14%。其分析指出,到2028年,全国现房销售规模占比有望达到20%,这也意味着后续市场中每5套住房就有1套现房。这说明全国现房销售规模明显比期房销售行情好。

现房销售,能有效防范房地产市场风险,对于购房者来说是多了一重保障,有利于提高市场信心。山东省统计局数据显示,2022年,山东现房销售面积增长23%,期房销售面积下降25.5%。与此同时,济南统计局数据显示,济南市2022年现房销售面积174万平方米,尽管现房销售面积仅占全市商品房销售面积的14%,但实现了同比增长55%。
1月31日,山东省提出,逐步提“高预售门槛,鼓励有条件的地方先行先试,开展现房销售试点。值得一提的是,山东是2022年全国保交楼工作的典型省份。2022年,山东省通过申报国家专项借款,支持已售逾期难交付住宅项目建设交付,两批获借款267亿元。山东省住房和城乡建设厅厅长王玉志在2023年山东省住房城乡建设工作会议上介绍称,截至去年年底,该省首批216个“保交楼”项目全部复工、交楼15115套,保交楼套数居全国首位。
山东师范大学城市与房地产研究中心主任程道平认为:“山东省释放出的信号,对降低商品房交付风险、保障购房者权益有着积极的意义。同时,也会给房地产企业的融资增加难度。”程道平说,过去房地产市场以预售为主要形式,开发企业融资成本较低,现房销售则给企业带来较大的压力。他的建议是,现房销售试点申请应以企业为单位,“融资能力强的率先现房销售,有利于增强市场号召力,逐渐形成带动作用。”
提振市场信心 头部房企率先试水
相比期房销售,“一手交钱、一手交房”的现房销售对于消费者和房企而言意味着什么?
目前我国大部分商品房都是期房销售。1994年《中华人民共和国城市房地产管理法》出台,建立了商品房预售许可制度。在我国房地产市场快速发展的历程中,预售制度发挥了重要作用,但也存在一些弊端。近年来,期房在销售过程中暴露出了种种问题,除了延期交房,货不对板、开发商减配、降标、虚假承诺、违规销售等问题也频现各大投诉平台。据研究机构艾普思《2022中国房地产投诉洞察年度报告》数据显示,2022年全国房地产投诉中,质量相关投诉较2021年增长73.44%;其中,烂尾投诉较2021年增长94%。
对于现房销售的尝试,在多个省市早已开始。据了解,早在2020年3月,海南就成为全国第一个在全省落地现房销售制度的省份。经过3年的改革,海南现房销售占比明显提升。数据显示,2020—2022年,海南现房销售的占比分别为20%、24%和39%,位列全国首位。安居客数据显示,2022年内一线城市广州在售的新房项目有443个,其中现房项目有97个,占比21.9%。
58安居客研究院院长张波认为,现房销售可以提升购房意愿。在当前楼市供需两侧支持鼓励政策频出的基础上,进一步试点现房销售制度,有助于增强市场信心,推动正在观望的购房者加快入市,以促进需求回暖。同时,现房销售对于房企的资金要求将明显提高,无形中设立了一个“高门槛”,负债占比过高、财务稳健度不佳的房企将被挡在门外。
看到山东省政策信号后,头部房企碧桂园率先动作,主动抢占市场,赢得购房者信心,在其鲁东区域下辖的青岛、烟台、威海的凤凰壹号院、珠山郡、碧海科技园、蓝谷之光、滨海城等多个项目开展现房销售。碧桂园鲁东区域营销负责人吴少泽表示:“现房销售对企业资金和产品品质提出了更高的要求,我们把选择权交给眼见为实的客户,质量好不好、产品好不好,客户说了算。希望通过对政策的积极落实,让消费者拾起对房地产市场的信心。”
“选择购买这个楼盘,就是看好了它是现房!”青岛碧桂园蓝谷之光的李女士说,这是自己首次购房,前期做了大量功课,网上爆出的“停工”“烂尾”“延期交付”等信息让她选择楼盘时非常谨慎。“普通家庭买房是大事儿,安全是第一位的。而且我属于购买刚需房,尽快入住也能节省一部分租房的资金。”李女士在自己能接受的地段中千挑万选,最终购买了蓝谷之光这套“所见即所得”的房子。
李女士说:“买现房的话,卖家秀变买家秀的情况会大大减少,有效规避了延期交房及烂尾风险。”有人交房时才知道自己买的是“腰线层”采光不好;有人交房时才发现自己家跟样板间的精装标准不一样;有人交房时才明白自己选的车位挨着设备间,等等这些问题在李女士看来,是因为这类“细节”问题,是购房者无法通过沙盘、样板间发现的。

(碧桂园蓝谷之光售楼处现场)
据碧桂园蓝谷之光项目销售经理韩秀晶介绍,自从项目推出现房销售以来,成交周期较期房的一周左右缩短至2-3天。韩晶秀称:“现在的楼盘基本上都是期房,从购买到交付周期大约是两年,不确定因素比较多,也是消费者比较犹豫的地方。”
数据显示,截至目前,碧桂园鲁东区域现房销售项目累计来访客户达4300余人,签约金额较今年1月提高38.2%。
上海易居房地产研究院研究总监严跃进分析,此前各地对于现房销售的改革,更多是从鼓励和自愿的角度出发。但是2023年包括河南、山东、四川和安徽的改革,跳出了鼓励和自愿的范畴,上升为“试点”的概念,推动意愿更为明显,也更具有示范效应,这意味着现房销售模式改革正式开启。
国泰君安(香港)表示,现房销售或将持续利好领先房企。最近,一些地方政府表示将探索实施房地产现房销售试点。该行认为,这将会有助于增强购房人的信心,同时也会利好具备较好信誉以及资金优势的领先房企。该行仍然推荐行业中的国企和优质民企。
责任编辑:史磊