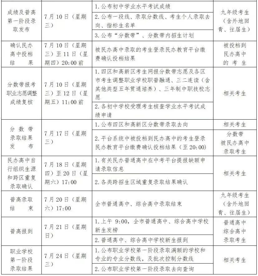
7月10日上午,青岛市教育局举行2024年初中学业水平考试暨高中阶段招生录取工作媒体通气会,发布普通高中(含综合高中)及市南、市北、李沧、崂山(以下简称“四区”)和高新区民办普通高中学校第一阶段录取分数线。其中一段线为261分,二段线为246分。

2024年,全市初中毕业生约9.36万人,全市普通高中计划录取数与去年保持相当。目前,已完成3+4本科、局属普通高中自招批、特长批、艺术班批、普通批等多个批次录取。
四区和高新区考生普通高中招生录取线方面,局属普高一段线为261分,二段线为246分;民办普通高中普通班最低录取控制线为224分,其他班最低录取控制线为215分。
根据安排,7月10日至12日11:00,四区和高新区未被录取(或投档)考生可登录“中考平台”,网报分数带志愿,全市未被录取(或投档)的考生可填报或调整职业学校五年制高师、职普融通、五年制高职、三年制中职技校志愿。
民办普通高中方面,面向四区和高新区招生的民办普通高中,录取分3个阶段进行:第一阶段于7月10日第一次公布投档结果;第二阶段于7月17日公布“分数带”志愿投档结果;仍然有缺额的学校,可于7月18日至20日17:00进行第三阶段缺额申请录取。
7月20日17:00全市普通高中、综合高中录取结束,21日普高新生报到。

责任编辑:刘聪聪