山东文旅集团科技发展有限公司招聘公告
山东文旅集团有限公司(简称“山东文旅集团”)是山东省委省政府主导组建的省属一级大型文化旅游企业,是山东省首批“十强”产业集群(精品旅游)领军企业、中国旅游集团20强,拥有二级单位10家,各类权属企业112家,经营业态已经实现吃、住、行、游、娱、购等领域全布局。
山东文旅集团科技发展有限公司(简称“文旅科技公司”)是山东文旅集团的全资子公司,注册资本1亿元,定位为山东省内一流的数字文旅解决方案提供商。文旅科技公司紧跟文旅科技产业发展趋势,通过数字化和智能化技术的应用,为文旅产业提供更加高效、便捷、智能化的产品和服务,推动产业的创新与发展。
根据发展需要,文旅科技公司现面向社会公开招聘。
一、招聘岗位
(一)综合部
综合部副部长 1名
二、应聘基本条件
(一)基本条件
1.具有中华人民共和国国籍,拥护中国共产党的领导,遵守宪法和法律,政治思想素质过硬。
2.认同山东文旅集团的企业文化和发展战略,具有干事创业、追求卓越的事业心。
3.具有履行岗位职责所必要的专业知识、心理素质和身体条件,具有良好的职业素养,遵纪守法,廉洁自律。
4.无不良履职记录。
5.年龄和工作年限的计算截止至2024年8月20日,工作经历年限按足年足月累计计算,不包括在校期间的社会实践、实习、兼职等经历。
(二)招聘岗位具体要求和资格条件见附件1。

三、招聘程序
本次招聘工作按照公开报名、资格审查、综合测评、背景调查、体检、录用等程序进行。
(一)公开报名
报名截止时间:2024年9月6日17:00。
报名邮箱:
wenlvkejihr@163.com
报名时需向指定邮箱提交以下资料:
1.应聘人员下载并填写《山东文旅集团科技发展有限公司 招聘报名登记表》(附件2)可编辑版及本人签字扫描件,其他格式简历、报名表无效。
2.《教育部学籍在线验证报告》(该报告可通过https://www.chsi.com.cn/获得);海外留学人员需教育部留学服务中心出具的《国外学历学位认证书》扫描件,留学回国人员证明、国外学习成绩单。
3.身份证、学历及学位证书、专业技术资格证书、职(执)业资格证书、业绩成果证明、获奖证书、任职证明等相关材料扫描件。
所有报名资料请按照上述顺序标号,以压缩文件的形式发送。邮件主题和压缩文件名请按照“应聘岗位-姓名-联系方式”格式填写。
(二)资格审查
根据招聘条件,对应聘人员进行初步资格审查和履历评价,审查通过的人员由招聘小组以短信、电话或邮件方式通知应聘人员。所有报名资料恕不退回,公司承诺对报名人员及资料保密。
(三)综合测评
一般采取笔试和面试相结合的方式进行测评。主要测试应聘者综合素质和沟通协调能力、解决实际问题能力、开拓创新能力。招聘相关通知等将通过电话、电子邮件或短信等方式告知,请保持通讯畅通,具体时间以通知为准。
(四)背景调查
按照综合测评成绩,确定进入考察范围人员名单,组织背景调查和一定范围的考察。应聘人员如不同意,视为自动放弃。
(五)体检
体检一般在指定医院进行,体检不合格或放弃体检者不予录用。
(六)录用
根据应聘人员综合测评成绩、背景调查情况、体检情况,择优确定拟录用人员,进行公示。
四、薪酬待遇
按照山东文旅集团科技发展有限公司薪酬制度执行。
五、其他事项
(一)资格审查贯穿招聘全过程。应聘人员应提供真实有效
的相关信息和材料,凡弄虚作假者,一经查实,即取消应聘及录用资格。
(二)山东文旅集团科技发展有限公司有权根据岗位需求变化及报名情况等因素,调整、取消或终止岗位招聘工作,并对本次招聘享有最终解释权。
(三)本次招聘不收取任何费用、不授权任何机构进行培训,请提高警惕,谨防受骗。
六、联系方式
联系人:董女士
联系电话:13864153392
山东铁投集团社会公开招聘公告
山东铁路投资控股集团有限公司(简称“山东铁投集团”)是由省人民政府批准,省委管理领导班子的一类大型国有企业,于2018年11月1日注册成立,注册资本486.8亿元,AAA级信用企业。根据省政府批复,山东铁投集团功能定位为支持我省综合交通特别是高铁等重大基础设施建设,推动产业融合、协作发展的投融资主体;承担全省铁路建设的主体职责,统筹推进铁路发展战略研究、规划编制、项目前期工作;负责铁路项目融资和投资、工程施工管理和建设协调、铁路沿线及站场土地综合开发,参与建成铁路的运营管理;积极参与机场、港口等其他交通基础设施建设;利用多种融资工具吸纳社会资本,实现多元化运作经营。集团下辖济青高铁公司、鲁南高铁公司、铁路基金公司、综合开发公司、区域公司、供应链公司、博深股份公司、铁投智能科技工程公司(筹)等8家权属单位,职工2300余人,合并资产规模超过4000亿元。
因发展需要,面向社会公开招聘专业技术工作人员共5人,现将有关事项公告如下。
一、 招聘单位
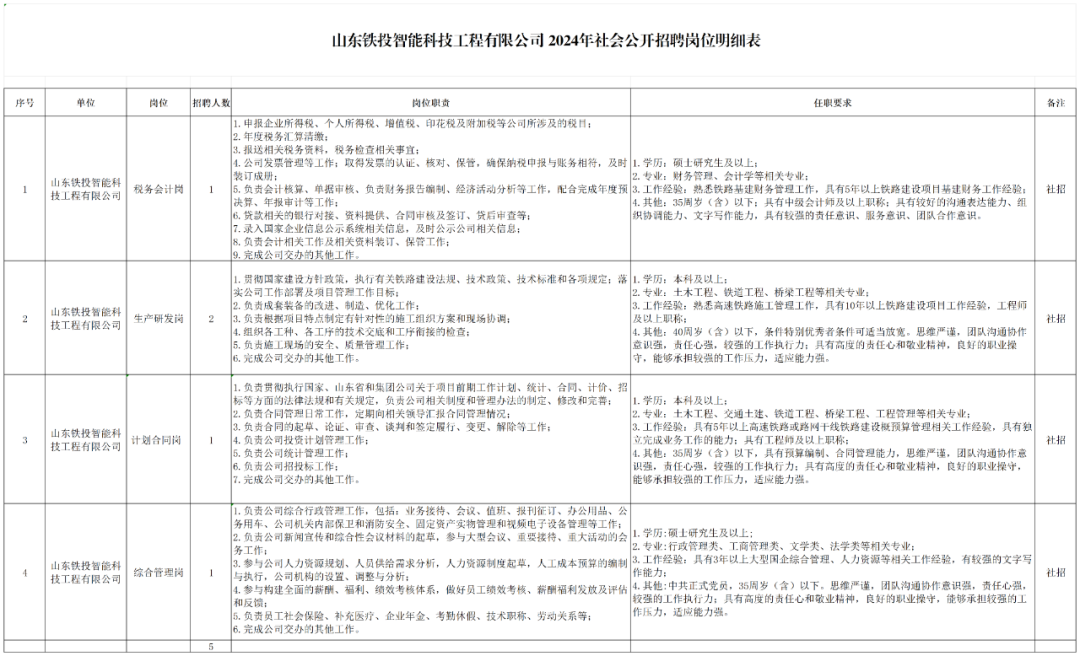
山东铁投智能科技工程有限公司(以下简称“铁投智能科技工程公司”)是山东铁投集团以科技成果转化而成立的公司,注册资本金1亿元。铁投智能科技工程公司践行集团“主业+科创”的发展方向,深耕高端装备研发、制造、销售、租赁及配套施工,以CRTSⅢ型板式无砟轨道智能施工装备为基础,积极打造全型号、全生命周期、全应用场景的系列化无砟轨道智能施工装备。铁投智能科技工程公司认真贯彻党的二十届三中全会精神,落实山东铁投集团科技创新工作要求,深入布局新材料的研发、应用,积极拓展测量等铁路上下游产业相关业务,努力将铁投智能科技工程公司打造成山东铁投集团的科技创新、成果转化平台。
二、招聘岗位及要求
(一)应聘基本条件
具有履行岗位职责所必要的专业知识,具有良好的职业素养,遵纪守法,勤勉尽责,团结合作,廉洁从业,无不良履职记录,无犯罪记录,无重大失信记录。具有良好的职业道德和严谨的工作作风,具有良好的心理素质和能够正常履职的身体素质。
(二)岗位、人数及资格条件
本次面向社会公开招聘5人,具体岗位职责、任职条件等详见附件。年龄、工作年限的计算日期截至到公告发布之日。

三、工作地点和待遇
工作地点均为山东省济南市,接受出差外派安排。公司提供有竞争力的薪酬待遇,新招录人员职务职级及待遇根据用人单位有关管理办法确定。
四、公开招聘程序
本次招聘工作按照发布公告、公开报名、资格审查、笔试、面试、考察、体检、录用等程序进行。
(一)公开报名
1.报名时间
自发布公告之日至2024年9月10日24:00,逾期无效。
2.报名方式
采取网上报名的方式进行,其它报名方式无效。
报名网址:http://47.95.212.0:8099/#/?code=34d33f
报考人员登录报名网站,按照岗位要求和网上提示,如实填写个人相关信息并上传本人近期免冠电子照片及身份证、学历证、学位证、相关职位资格证明(职称、职业资格、专业成果及重要奖励等)等电子版信息。每人限报一个岗位,应聘人员必须使用二代身份证进行报名,报名与考试时使用的身份证必须一致。报考人员有恶意注册报名信息、扰乱报名秩序等行为的,查实后取消其应聘资格。
(二)资格审查
在简历筛选的过程中,严格按照招聘公告报名资格及岗位要求,对应聘人员所填身份、年龄、学历、工作履历等信息进行简历筛选、资格初审。
(三)笔试
笔试作为对候选人能力素质的书面考察形式,主要测试应聘人员的专业知识水平、文字表达能力、综合分析能力等。笔试时间、地点及其它要求以电话或电子邮件、短信通知为准。
(四)面试
主要测试应聘人员从事本岗工作所必需的基本能力、专业素质能力、临场应变能力、语言表达能力、综合分析能力、组织协调能力、举止仪表等方面。面试时间、地点及其它要求以电话或电子邮件、短信通知为准。为保证聘用人员基本素质,面试最低合格分数线为70分。
(五)考察
公司将根据应聘者综合成绩排名确定考察人选。如存在弄虚作假或者不适合岗位要求的情况,取消其聘用资格。
(六)体检
公司根据考察结果确定进入体检的人选,体检不合格不予聘用。
(七)公示
对拟录用人员在集团网站进行公示。
(八)录用
公司根据应聘人员综合成绩、人岗相适、考察体检等情况,择优确定录用人员;在考察、体检阶段因不合格或个人原因放弃的,公司有权择优补录或取消该岗位招聘。
五、其他事项
(一)具有以下情形之一的,不得报名:受处分期间的人员或曾被开除公职的人员;正在接受审计、纪律审查,或涉嫌犯罪、司法程序尚未终结的人员;构成回避关系的人员;法律法规规定不得聘用的其他情形的人员。
(二)资格审查贯穿招聘工作的全过程,应聘人员应提供真实有效的相关信息和材料,凡弄虚作假者,一经查实,取消聘用资格。公司对应聘者所提供信息保密,报名资料恕不退还。
(三)除网上报名外,不接受其他任何形式的报名。本次招聘不收取任何费用,不授权任何机构进行培训,请提高警惕,谨防受骗。
(四)公司有权根据岗位需求变化及报名情况等因素,调整、取消或终止个别岗位的招聘工作,并对本次招聘享有最终解释权。
六、联系电话
报名技术咨询电话:0531-81859928/0531-81859937
集 团 总 部 咨询电话:0531- 67729086
铁投智能科技工程公司咨询电话:0531-67729361
山东金岭铁矿有限公司社会招聘公告
因业务发展需要,山东金岭铁矿有限公司委托北京网聘咨询有限公司青岛分公司(以下简称“智联招聘青岛分公司”)面向社会公开招聘工作人员。招聘事项具体如下:
一、公司简介
金岭铁矿始建于1948年,原名“山东省矿务局金岭镇铁矿”,1951年更名为“华东工业部金岭铁矿”,后隶属关系几经变更,于1991年正式更名为“山东金岭铁矿”,2017年3月完成公司制改制,2024年吸收山钢矿业后,注册资本由2亿元增加到17亿元。目前全资公司2个,控股公司1个,参股公司2个。
二、招聘岗位及要求
此次山东金岭铁矿有限公司计划面向社会公开招聘2名工作人员,招聘岗位及具体要求如下:
(一)基本条件
1.具备高度的政治敏感度和政策理解能力,能够准确把握工作的重点和方向;
2.具有良好的职业操守和道德品质,严守公司机密;
3.无不良信用记录和违法违规行为;
4.中共党员。
(二)任职资格条件
1.副经理
(1)年龄要求:55周岁及以下;
(2)教育背景:本科及以上学历,若为国(境)外高校学历,需已取得教育部留学服务中心国外(境外)学历学位认证,专业不限;
(3)工作经验:具有10年以上大型国有企业管理或政府工作经验;拥有丰富的与政府部门沟通、协调和合作的经验,成功推动过重要项目或政策的落地;
(4)专业能力:熟悉国家和地方的矿业政策、法规,对行业发展趋势有敏锐的洞察力;具备出色的沟通、协调和谈判能力,能够与各级政府建立并维护良好的关系;具备良好的问题解决能力和应变能力,能够有效应对复杂的工作问题。
2.营销高级业务主管
(1)年龄要求:30周岁及以下;
(2)教育背景:本科及以上学历,若为国(境)外高校学历,需已取得教育部留学服务中心国外(境外)学历学位认证,矿业、经济管理、工程管理等相关专业优先;
(3)工作经验:具有3年以上相关业务领域工作经验,有大宗商品贸易相关工作经验者优先;
(4)技能要求:熟悉市场动态及行业趋势;具备较强的市场洞察力和业务拓展能力,能够捕捉市场机会,推动业务增长;具备良好的数据分析和问题解决能力,能够准确判断业务状况并提出有效解决方案;拥有较强的沟通协调能力和团队合作精神,能够与内部各部门及外部合作伙伴建立良好关系;熟练使用办公软件,基本优秀的文字写作能力。
(三)薪酬与福利:执行企业内部规定。
(四)工作地点:济南、淄博,能适应经常出差及异地工作。
三、招聘程序
(一)报名时间及方式
报名时间:2024年8月28日-2024年9月3日17:00。
本次报名采取邮箱报名的方式,应聘者自行下载并提供以下报名材料:
1.《招聘报名表》(见附件1);
2.《诚信承诺书》(见附件2);
3.2寸电子版彩色照片;本人身份证原件正反面彩色扫描件或照片;
4.国家承认的所有学历证书、学位证书、教育部学历证书电子注册备案表(下载方式见附件3)及报考职位所需的相关资格证书等彩色扫描件或照片;
在规定时间内将上述报名材料发送至邮箱sdjltk@zhaopin.com.cn,完成报名。
本次招聘不接受电话、现场等报名方式,每人限报一个岗位,否则报名无效。有恶意注册报名信息、扰乱报名秩序等行为的,一经查实,取消应聘资格。
(二)资格审查
山东金岭铁矿有限公司委托智联招聘青岛分公司对报名人员进行网上资格审查,资格审查通过的应聘者,将进入面试环节,由智联招聘青岛分公司通知考试相关事宜,审查未通过者不再做任何通知。资格审查将贯穿招录工作全程,凡弄虚作假者,一经查实立即取消应聘和录用资格。
(三)面试
面试候选人由智联招聘青岛分公司短信通知,未进入面试环节的候选人不再通知,面试成绩为最终录用分数依据(如面试成绩相同,则综合考虑应聘者的综合素质、工作经验及岗位匹配度等因素进行择优录用)。
面试主要考察应聘人员的专业知识、专业技能等专业能力,以及心理素质、综合素养、沟通协调能力等综合能力。
具体面试时间和地点以面试通知为准。
(四)成绩核算
面试成绩以百分制计算,精确到小数点后两位数,尾数四舍五入。面试设置合格分数线80分,达不到合格分数线的,不予录用。面试结束后第一个工作日公示成绩。
特别说明:经面试环节评定后,若某岗位所应聘人员均未达到岗位要求,则取消此岗位本次招聘。
(五)背景调查及体检
按照招聘计划1:1的比例确定进入背景调查及体检的人员。背景调查主要是全面了解拟录用人员的政治素质、专业能力、工作业绩、职业操守及廉洁从业等情况。体检标准和项目参照《公务员录用体检通用标准及操作手册》执行,对在体检中弄虚作假或隐瞒真实情况,致使体检结果失真的,不予聘用。
因放弃背景调查、体检或者背景调查、体检不符合要求等原因出现缺额的,根据实际情况,结合公司需要,按照面试成绩从高分到低分依次递补。
(六)聘用
据应聘人员的面试成绩、背景调查和体检等情况,确定拟录用人员,并进行公示,公示期5天,公示期满无异议的人员,按照规定程序办理聘用手续。
四、有关事项
(一)公开招聘将实行全程监督,工作人员和应聘人员要严格按照招聘简章等有关规定执行,应聘人员应当承诺对报名材料真实性负责。对弄虚作假、徇私舞弊等违反公开招聘考试纪律的行为,一经查实,将依法处置。
(二)本次招聘,均不指定考试教材和辅导用书,不举办也不授权或委托任何机构举办考试辅导培训班。
(三)本次招聘仅由智联招聘青岛分公司全权代理,均不指定其他任何机构或者个人代理招聘。
(四)本次招聘过程不收取任何费用。
(五)请报考人员在招聘期间保持通讯畅通。
联系方式:谢老师 0532-85799799(转分机号82901)
来源:山东省国资委
责任编辑:吕靖雯