中央美术学院、中国传媒大学等院校近期陆续发布学校2021年艺考的相关公告。随着艺术类招生考试临近,一些高校将陆续发布招生信息,考生要密切留意招生高校的官方发布,仔细研读招生简章,合理分配专业课和文化课的备考并结合自身状况,做好志愿规划。一起来看招生信息↓↓↓
中央美术学院:线上初试和线下复试相结合
中央美术学院日前公布的2021年本科招生专业考试公告称,为做好新冠肺炎疫情防控常态化下的招生考试工作,该校2021年本科招生专业考试将采取线上初试和线下复试相结合的方式进行。
央美各专业
对应的省统考科类要求如下:

具体考试时间安排和科目要求详见2021年本科招生章程。
中国传媒大学:艺术类考试初试拟定1月2日举行
中国传媒大学日前发布关于2021年艺术类本科招生考试初试时间的通告,该校2021年艺术类本科招生考试初试定于2021年1月2日举行。
中传招生处副处长闫磊凡介绍,2021年学校艺术类本科招生考试目前计划分为初试(文化素养基础测试)、复试(专业素养初步考查)和三试(专业素养深度考核)三部分。
初试(文化素养基础测试)考核方式为机考,学校初步拟在各省省会城市设置多个考点进行,具体考点设置情况将在后续公布的招生简章中发布。此次考试的具体时间、地点和方式,有可能根据国家疫情防控的要求进行相应调整。考生要密切留意,以学校官方发布的最终通知安排为准。
此外,中传2021年艺术类本科招生考试继续实施优质生源“绿色通道”,具体实施办法也在后续另行公布。
参考书目
《中国古代文学通识读本》,葛晓音编著,中国传媒大学出版社
《中国现代文学通识读本》,温儒敏主编,中国传媒大学出版社
《中国历史通识读本》,张帆、马勇编著,中国传媒大学出版社
《中国哲学史通识读本》,李中华主编,中国传媒大学出版社
首都师范大学:京外招生省份艺术类本科招生专业不再组织校考
2021年首都师范大学在京外招生省份艺术类本科招生专业考试方案公告如下:1.音乐学(师范)、音乐表演、舞蹈学(师范)、录音艺术四个专业方向在京外招生省份使用省级统考(联考)成绩作为考生的专业考试成绩,不组织面向京外生源的校考。2.美术学(师范)、美术学类、设计学类三个专业方向在京外招生省份使用美术学和设计学类省级统考成绩作为考生的专业考试成绩,不组织校考。学校将据此制定首都师范大学2021年艺术类本科各专业方向招生简章(另行公布),2021年艺术类本科专业招生工作依照招生简章执行。
北京印刷学院:2021年艺术类专业使用省级统考成绩
北京印刷学院日前公布2021年艺术类专业招生办法公告,该校2021年艺术类专业(视觉传达设计、数字媒体艺术、动画、绘画、艺术与科技)使用美术学和设计学类省级统考成绩作为专业课成绩,编制分省计划,根据考生专业课成绩和高考文化课成绩,综合评价、择优选拔录取。
北印将据此制定《北京印刷学院2021年艺术类本科专业招生简章》,招生简章将另行公布。2021年艺术类专业招生录取工作依据招生简章执行。
中国美术学院:艺术理论类专业、建筑学专业不组织专业校考
中国美术学院日前公布2021年本科招生办法公告,该校艺术理论类专业以各省有关艺术理论类专业统考要求作为专业考核要求,不再组织专业校考。符合各省统考要求的报名考生按高考文化课成绩总分排名,从高分到低分顺序录取。录取时,当文化总分排名并列时,分别以语文成绩、外语成绩、数学成绩次序,单科高者优先。艺术理论类专业的考生在高考录取后新生入学前,按高考文化课成绩和考生专业(方向)志愿相结合的方式,分流到艺术史论(艺术史与史学理论)、艺术史论(视觉文化研究)、艺术设计学、艺术管理等四个专业(方向)。
建筑学专业使用省级美术与设计类统考成绩作为专业成绩,不再组织专业校考。省级美术与设计类统考合格的报名考生按高考文化课成绩总分排名,从高分到低分顺序录取。录取时,当文化总分排名并列时,分别以数学成绩、语文成绩、外语成绩次序,单科高者优先。建筑学专业的考生在高考录取后新生入学前,按高考文化课成绩和考生专业方向志愿相结合的方式,分流到建筑、城市、景观等三个专业方向。
造型艺术类、设计艺术类、图像与媒体艺术类、环境艺术、艺术与科技、数字媒体艺术专业:实施专业“初试+复试”选拔方式。初试不分专业(类),以网络远程考试方式统一开展基础性选拔,初试考试科目为素描(考试时长2小时),只评科目合格与不合格,初试成绩不带入复试,初试合格人数(参加复试人数)不超过以上专业(类)本年度招生计划数的8倍。初试合格考生可选择填报二个专业(类)参加现场复试,各专业(类)复试考试科目为三科(每科目满分100分),具体复试考试科目及安排详见后续公告。
中国画专业:原中国画一、中国画二招考方向统一以中国画专业招生,所有符合报考条件的报名考生直接参加现场复试,不开展初试选拔。现场复试科目为二科(每科目满分100分),具体复试考试科目及安排详见后续公告。中国画专业的考生在高考录取后新生入学前,按综合分和考生专业方向志愿相结合的方式,分流到人物、山水、花鸟、综合等四个专业方向。
书法学专业:书法学(书法与篆刻)、书法学(书法学与教育)招考方向实施专业“初试+复试”选拔方式。初试以网络远程考试方式统一开展基础性选拔,初试考试科目为书法基础(考试时长1小时),只评科目合格与不合格,初试成绩不带入复试,初试合格人数(参加复试人数)不超过该专业招考方向本年度招生计划数的8倍。初试合格考生选择本专业其中一个招考方向参加现场复试,复试考试科目为三科(每科目满分100分),具体复试考试科目及安排详见后续公告。
录音艺术专业:按原考试方式招生。
温馨提醒
以上专业(类)初试暂定于2021年1月中旬举行,复试暂定于2021年3月中旬在杭州考点举行。考生要继续关注学校官网后续发布的招生章程内容。
四川美术学院:理论类专业将不组织专业校考
四川美术学院日前发布2021年本科招生专业考试公告:
理论类专业(艺术史论、美术学、艺术设计学)
该校2021年本科招生理论类专业将不再组织专业校考。理论类专业限艺术考生报考,考生须参加所在省(自治区、直辖市)美术学和设计学类统考或书法类统考且成绩合格。各省(自治区、直辖市)有关艺术理论类专业统考要求以各省份最终确定的专业考核要求为准。符合以上报考条件的考生,在2021年高考后,志愿填报该校即可。
造型类、设计类专业
造型类、设计类限艺术考生报考。报考该校造型类、设计类的考生,须参加本省(自治区、直辖市)美术学和设计学类的艺术统考,且统考成绩达到该校分省划定的成绩要求,并参加学校组织的相应类别的本科招生专业考试。
书法类专业
报考该校书法类专业的考生,须参加学校组织的书法类本科招生专业考试,是否参加本省(自治区、直辖市)相应类别艺术统考或是否要求统考合格按各省份规定执行。
普通类专业(工业设计、艺术教育、建筑学、风景园林)
考生不限于艺术考生,无需参加学校组织的招生专业考试,在2021年高考后,志愿填报该校即可。
四川美术学院各专业
对应的省统考科类要求

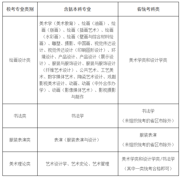
湖北美术学院:统考合格后参加校考
绘画设计类限艺术考生报考,必须参加考生所在省份(自治区、直辖市)美术学和设计学的艺术统考,统考成绩达到我校在各省划定的成绩要求,方可报名并必须参加我校组织的绘画设计类校考。
书法类、服装表演类:所在省(自治区、直辖市)有组织相应类别省统考的,考生相应类别省统考成绩合格,方可报名并必须参加我校组织的相应类别校考;所在省(自治区、直辖市)未组织相应类别省统考的,考生按所在省区市要求报名,并必须参加我校组织的相应类别校考。
美术理论类限艺术考生报考,无校考要求。考生必须参加所在省(自治区、直辖市)美术类和设计类统考或书法学统考且成绩合格。
提前批文理类无统考和校考要求,仅限湖北省考生报考。
各专业类对应的省统考科类一览表

北京邮电大学:数媒专业不组织校考,使用统考成绩
北京邮电大学艺术类专业为数字媒体艺术专业,2021年继续招生,不组织校考,使用美术类省级统考成绩作为考生的专业考试成绩。报考考生必须参加生源所在省份统一组织的美术类省级统考,并取得本科合格证。
吉林大学:播音、编导分别招生,不组织校考
2021年吉林大学播音与主持艺术、广播电视编导专业将分别按专业招生,不再按戏剧影视学类招生。
播音与主持艺术专业在艺术类专业批次招生,考生必须参加生源省份省级招生考试机构组织的播音与主持艺术专业统考(或联考),学校录取时认可各省专业统考(或联考)成绩为专业考试成绩,不再举行校考。对考生的专业考试成绩和高考文化课成绩要求,我校将在播音与主持艺术专业招生简章中予以说明。
广播电视编导专业在普通类专业批次招生,对考生无艺术专业考核要求,只录取有该专业志愿考生,并执行该批次录取规则,授予艺术学学士学位。
(来源:山东高考一点通(微信号:GK-SDETV))
责任编辑:杨海涛