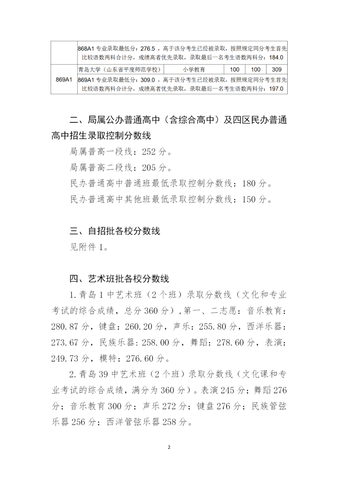
青岛中考成绩发布:一段线252分,二中普通班324.5分,五十八中普通班318分 2020-08-13 10:00 青岛市教育局 0 来源:青岛市教育局政务新媒体“青岛市教育局”(微信号:qdsjyjxcc) 责任编辑:王凤一