青岛日报社/观海新闻1月5日讯 在文旅这一产业链条长、综合性强、跨区域特性鲜明的领域,企业常面临“该找谁、怎么办”的现实困境。如今,这一困扰行业的系统性难题,在青岛迎来新的破解之道——为持续优化文旅领域营商环境,推动“企事有解”专项行动落地落实,近期,青岛市文化和旅游局组织建立企业“服务专员”工作机制,首批聚焦“项目招引建设、大型营业性演出、大视听协拍、考古勘验”四大高频复杂场景,组建专业化队伍,为市场主体提供全流程、精准化、定制化服务。

全国来看,“项目管家”“店小二”等机制在各地、各行业已不新鲜,青岛的“服务专员”机制有何不同?其中的关键一环,在于实现了细分场景下的体系化、全周期主动服务。结合工作实际,市文化和旅游局直面产业痛点,将分散的审批与协调职能系统性整合,为企业配备懂政策、通流程、能协调的“服务专员”,将服务模式精准推进到场景化攻坚的新阶段。这种基于行业痛点的“场景切片”,在全国文旅系统作出率先探索。
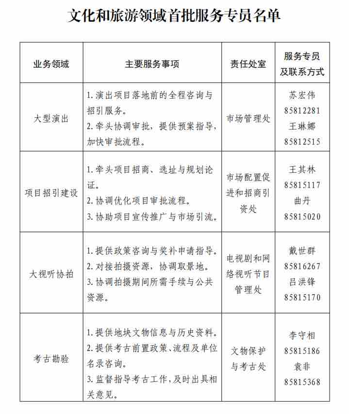
设立项目招引建设服务专员,护航项目全周期成长。文旅项目投资大、周期长、业态复合,从洽谈、落地、建设到运营,企业需要在不同阶段与多个领域的主管部门对接,缺乏一个全程陪伴、深度懂行的政府伙伴。服务专员将为企业提供从项目招引到投产运营的全周期服务,横向上加强部门协同,纵向上强化市区联动。在洽谈阶段,精准推送青岛优质文旅项目投资场景;在建设阶段,协调解决用地用海、规划审批衔接等问题;在运营阶段,协助开展业态招商、宣传推介等服务,确保文旅项目引得来、建得快、运营好。
设立大型营业性演出服务专员,提高大型演出落地效率。一场大型演唱会涉及多部门审批,是对跨部门协同效率的考验。聚焦大型营业性演出活动综合保障,服务专员将提前介入与演出经纪公司对接需求,协调联动各部门开展全流程服务,牵头协调审批,提供预案指导,加快审批流程,降低企业时间和资源成本。
设立大视听协拍服务专员,成为剧组在地制片人。剧组拍摄琐碎、临时、个性化需求多,若协调不顺,将严重拖慢拍摄进度、增加成本,考验着城市影视产业的配套软实力。服务专员将聚焦优化在青拍摄影视剧组保障服务,强化与部门和区市联动,针对剧组的个性化需求,提供场景对接、政策解读、奖补指导等一站式服务,提升产业竞争力。
设立考古勘验服务专员,为项目开工提供确定性保障。考古勘探作为大型建设项目开工前的关键环节,实际操作中常因流程不清成为影响进度的变量。服务专员将聚焦优化提升考古勘验服务效能,加快推进“国有建设用地考古前置”改革,主动对接项目方,明确考古调查勘探流程标准,指导专业队伍开展考古勘探,避免延误工期。
“服务专员”聚焦文旅企业的完整办事场景,主动发现、主动介入、全程护航,将企业从繁琐的协调和审批摸索中解放出来,使其能将精力专注于产业深耕与市场运营。下一步,市文化和旅游局将持续健全完善“服务专员”工作机制,坚持“不求回报,不怕麻烦,不信无解”工作理念,提升全流程整体服务能力,结合文旅工作实际,打造更多专业领域的“服务专员”队伍,全方位架设政企“连心桥”,与广大企业一道,加快推动全市文化旅游业跨越式发展。(青岛日报/观海新闻记者 马晓婷)
责任编辑:孙源熙