

内需是经济发展的基本动力。中央经济工作会议将“坚持内需主导,建设强大国内市场”置于2026年经济工作首位,山东省委经济工作会议也将“更大力度推进全方位扩大内需”放在“八个更大力度”重点任务之首。近期,山东16市陆续召开市委经济工作会议,对2026年经济工作进行系统部署,推动“内需主导”在齐鲁大地落地生根。

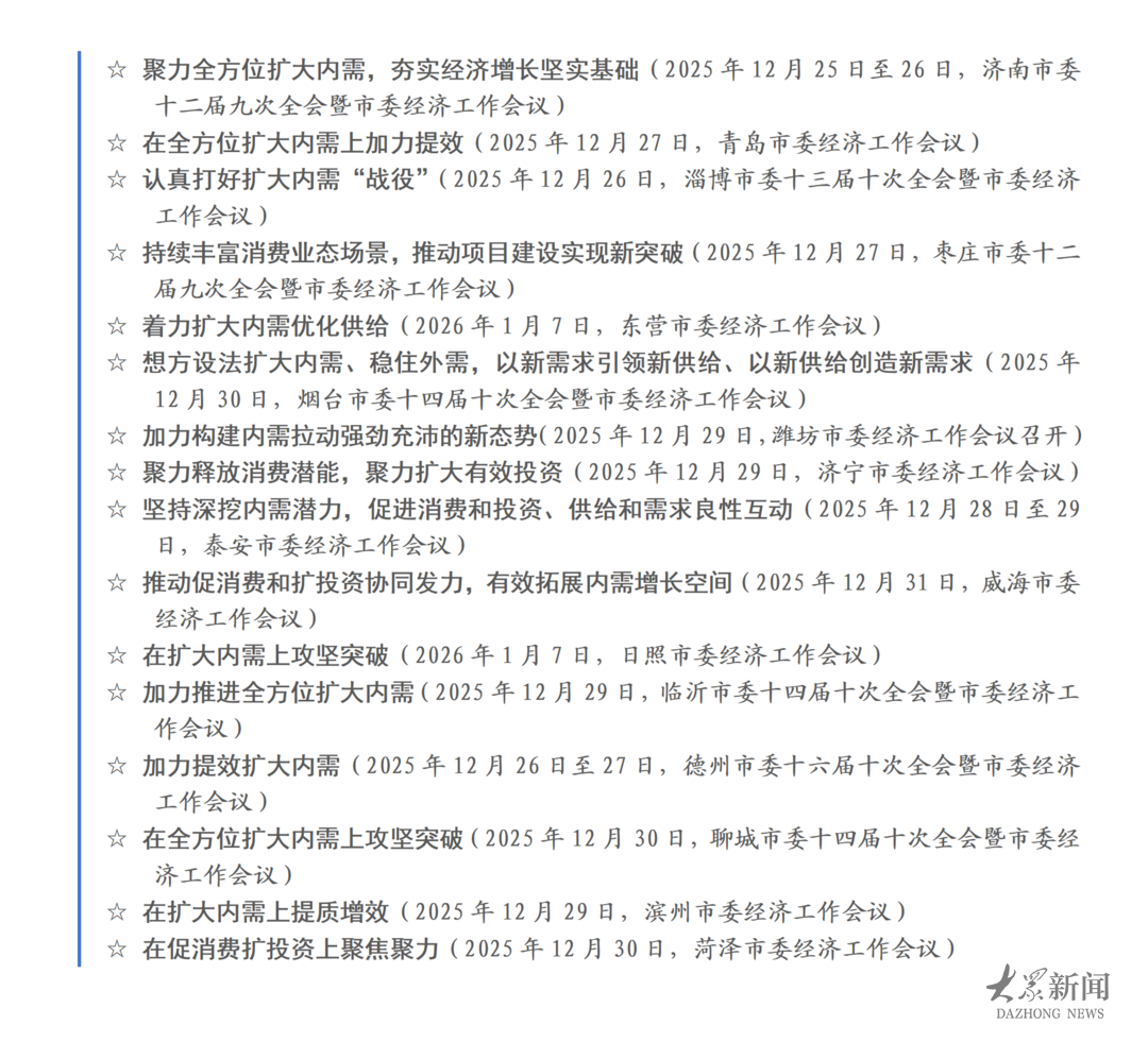
山东各市市委经济工作会议关于“扩大内需”的相关表述。(大众新闻)
新年开新局,通过梳理各地经济工作会议内容,我们发现“促消费与扩投资协同发力”“服务消费与新型消费培育”“优化流通体系与消费环境”“民生导向的内需释放”等,成为山东各地布局扩大内需的关键密码。

关键词一
促消费与扩投资协同发力
消费和投资,是实现扩大内需的“双引擎”。从经济运行逻辑看,消费是最终需求,投资是当期的需求和未来的供给。
济南明确,2026年要以“项目赋能年”为总牵引,聚焦项目建设持续发力,以项目建设赋能消费提振。潍坊提出,着眼发挥消费基础作用和投资关键作用,持续释放消费潜能,突出抓好有效投资,发力突破招大引强,全方位扩大内需。泰安则提出,促进消费和投资、供给和需求良性互动。威海要求,推动促消费和扩投资协同发力。日照将深入开展“项目攻坚年”,滚动实施好省市重点项目,扩大有效益的投资。

1月9日,烟台“吃大鲜”文商旅综合体面向大众正式营业,未来将融合生鲜市集与文娱演艺模块,实现游客“用餐即观演、购物即体验”的沉浸式消费。(水母网)
这一协同思路源于对经济运行规律的深刻把握:投资提供高质量产品和服务供给,带动就业和工资增长,进而提升消费能力和意愿;消费则为投资提供方向和动力,形成“投资—就业—消费—投资”的良性循环。
以项目为纽带,将投资“量”的扩张转化为消费“质”的提升,山东各地正是通过统筹消费和投资,推动形成内需主导、消费拉动、内生增长的经济发展新态势。

关键词二
服务消费与新型消费培育
元旦小长假期间,山东消费市场表现亮眼,文旅消费订单量同比增长106%。
淄博红叶柿岩将百戏杂艺与音乐派对结合,烟台的大型互动课本剧《跟着课本去旅行》与传统京剧《状元媒》、吕剧《借亲》精彩亮相,东营“谷子市集”聚集众多身着洛丽塔、cosplay服饰的年轻人……游客不再满足于“走马观花”,而是追求“悦己体验”与情感共鸣。这些“传统+现代”的创新玩法,恰恰精准契合“00后”群体对仪式感和情绪价值的追求,让假日消费场景更富活力。

淄博红叶柿岩景区内的演出场景。
文旅消费的火热,是一个缩影。着眼于对消费结构升级的前瞻性预判,山东各地将目光投向服务消费和新型消费,着力培育消费新增长点。青岛提出,进一步扩大商品消费、做大服务消费、培育新型消费,争创国际消费中心城市。枣庄提出,持续丰富消费业态场景。日照提出,深化文旅体康融合,升级商品消费、扩大服务消费。临沂则提出,继续做强文旅,做大直播电商,打造鲁南苏北区域消费中心城市。
山东发布的《2026年促进经济“稳中求进、提质增效”政策清单(第一批)》精准发力:通过市场化方式对3A级(含)以上景区、三星级(含)以上旅游饭店、温泉、民宿、旅行社等场景消费给予减免优惠,优惠减免总额度不低于3000万元。统筹安排省旅游发展资金,对成功创建国家级旅游休闲街区的市,给予300万元一次性奖励;对成功创建国家5A级旅游景区、国家级旅游度假区的市,分别给予500万元一次性奖励。
“真金白银”的投入,织密消费供给网络,培育消费新增长点,推动消费从“商品消费”向“服务消费”转型,从“基本消费”向“品质消费”跃升,将为全省消费结构优化奠定坚实基础。

关键词三
优化流通体系与消费环境
从一定程度上来讲,流通体系是内需市场高效运转的“血脉”。山东各地高度重视流通体系建设,着力优化消费环境。济宁提出“推动内河航运基础设施提质升级,提速推进临港产业集聚”,加快建设“北方内河航运中心”。威海要求,坚持城乡融合、陆海统筹、绿色转型,高质量开展城市更新行动。潍坊强调,推动城乡区域深度融合。菏泽明确,加强基础设施建设,开展城市更新行动。在城乡商贸流通方面,这些举措不仅优化了消费环境,更畅通了城乡消费循环。

资料图:消费者在山东省枣庄市一家超市选购商品。(新华社发)
消费环境直接得益于营商环境优化,营商环境优化升级带动消费环境改善,二者相辅相成、良性互动。从一定程度上讲,消费环境也是营商环境。
从消费环境优化反哺营商环境升级,山东正推动“软环境”成为内需增长的“硬支撑”。比如,德州围绕优化营商环境等方面,实施一批可感可及的改革举措。枣庄将2026年确定为“服务企业年”,助力市场主体放心投资、舒心经营、安心发展。东营提出,实施营商环境创新提升行动,解决人民群众最关心、最直接、最现实的利益问题。
流通不畅则消费难达、投资难落地;环境不佳则市场失序、信心难聚。把优化流通体系与消费环境一体推进,不仅打通了城乡消费循环,更让营商环境从“企业需求”升级为“全民福祉”。

关键词四
民生导向的内需释放
促进消费,除了丰富消费供给、优化消费环境,关键还在于提升居民消费能力。而居民消费能力的提升,又首先体现在收入水平的提高上。
数据显示,中国居民消费率仅39.9%,低于全球中等收入国家55%的平均水平,有专家测算若提升10个百分点可带来超10万亿经济增量。当居民收入与消费能力同步提升,内需才能从“政策驱动”转向“内生增长”。
聚焦居民消费率低、收入增长慢这一内需不足的深层症结,1月9日召开的国务院常务会议明确,实施财政金融协同促内需一揽子政策,重点落在“增强居民消费能力”等方向上,并提出了“个人消费贷款贴息政策”重磅举措。
超越“消费刺激”的表层逻辑,直击“能力不足”的核心矛盾,山东省委经济工作会议也明确提出,实施城乡居民增收计划。

有专家在分析时提到,城乡居民增收计划可能包括扩大就业与提升工资性收入、提高财产性收入、增加转移性收入、提升经营净收入、改革分配体制机制等方面,核心在于通过制度创新构建“增收—消费—增长”的良性循环。
详细的城乡居民增收计划如何实施?具体有哪些内容?这些都值得我们期待。
当然,除了居民的直接增收,涉及民生的其他重要举措同样将为扩大内需助力。内需活力深植百姓衣食住行,山东多市将“民生为大”写入工作重点:枣庄明确提出,确保民生支出占比始终保持在80%左右;威海强调,加大民生建设投入,提升公共服务质量;潍坊提出,健全覆盖全人群、全生命周期服务体系;聊城明确,抓好“一老一小”两个重点;滨州强调,让社会保障更可感、公共服务更普惠;各地新一批消费品以旧换新等政策也在协同发力。这些举措不仅直接提升居民消费能力,更以“投资于人”与“投资于物”结合,让内需增长更有温度、更有质感。

以新需求引领新供给、以新供给创造新需求,促进消费和投资、供给和需求良性互动,把超大规模市场优势转化为竞争优势和发展胜势,正当其时。
可以预见,随着一系列“内需主导”举措在山东各地细化落地,将持续激活消费潜能、释放投资活力,为2026年经济“稳中求进、提质增效”注入源源不断的内生动力。
(大众新闻记者 刘兵)
责任编辑:周晓