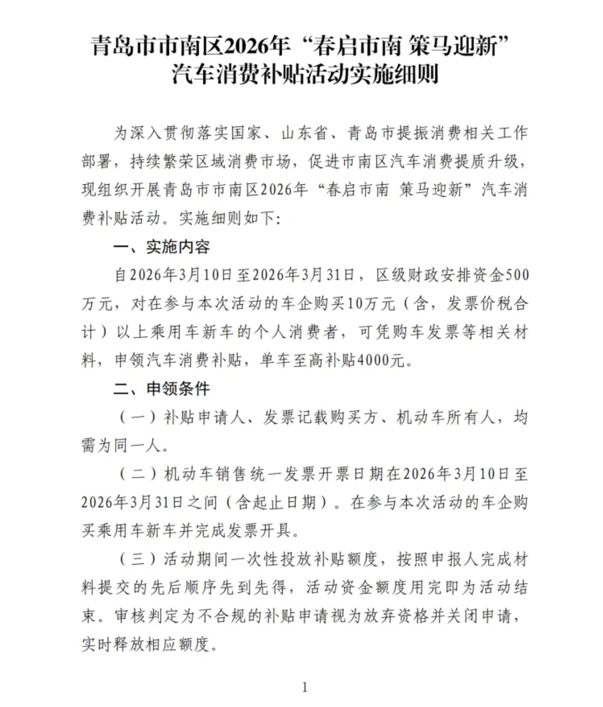
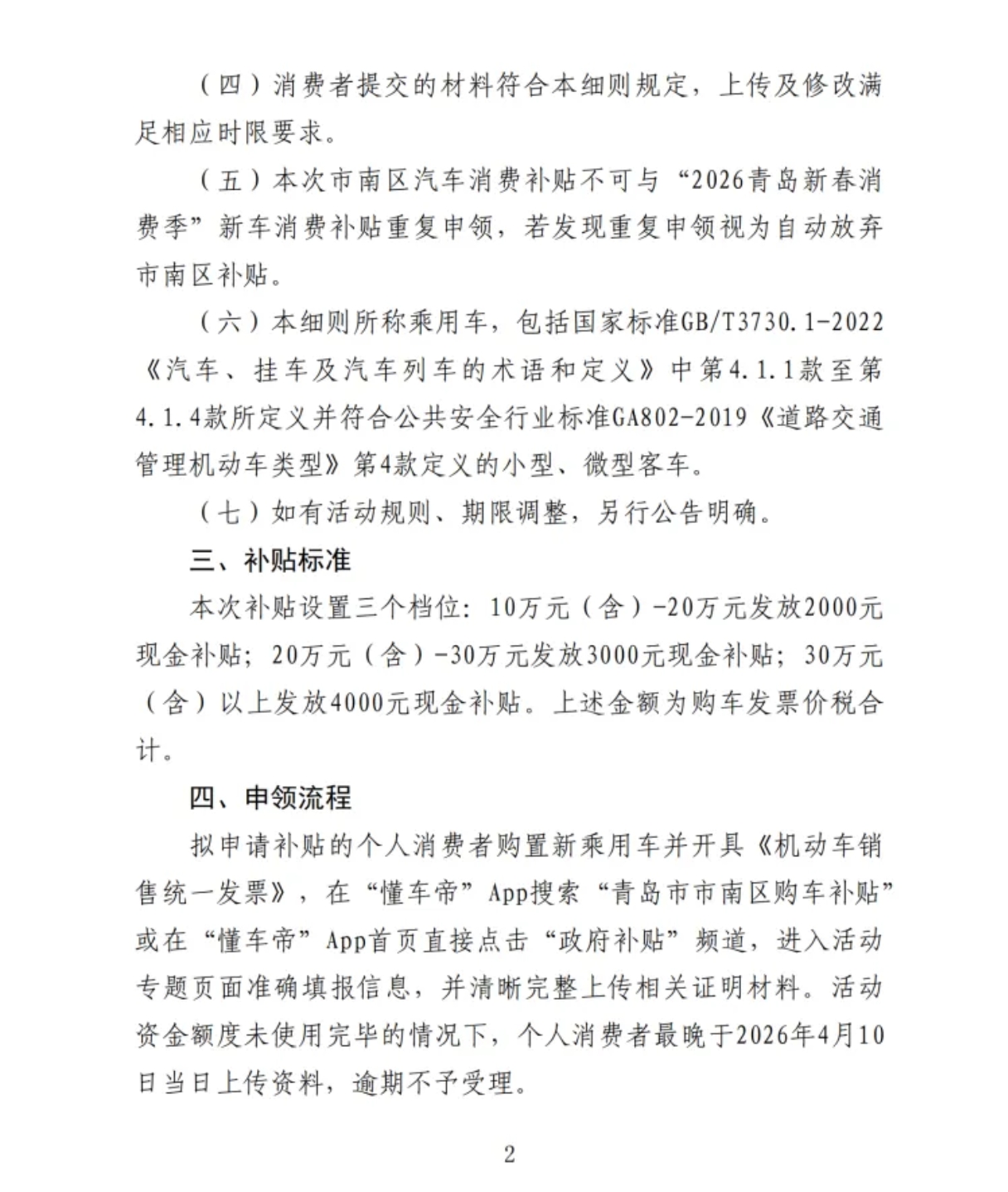
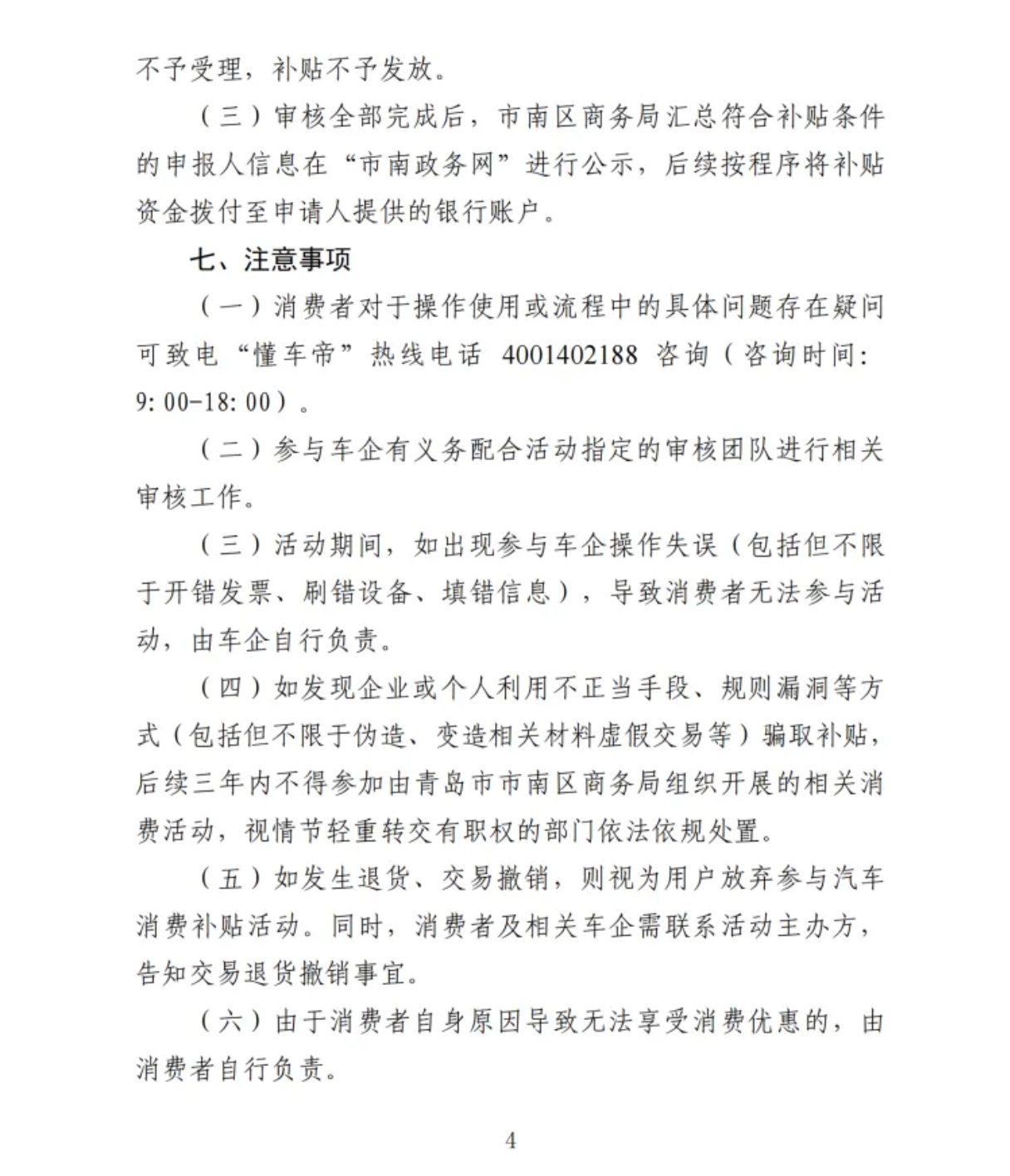
青岛日报社/观海新闻3月10日讯 10日,观海新闻记者从市南区商务局获悉,市南区定于2026年3月10日-2026年3月31日期间(含起止日期)开展汽车消费补贴活动,消费者通过“懂车帝”App提报补贴申请,单车至高补贴4000元。
市南区开展新一轮汽车消费补贴活动是为深入贯彻落实中央经济工作会议精神及山东省、青岛市提振消费相关工作部署,持续繁荣区域消费市场,释放春季消费市场潜力,促进辖区汽车消费提质升级。具体要求详见活动实施细则,请广大消费者及时关注。(青岛日报/观海新闻记者 曹森)
附:青岛市市南区2026年“春启市南 策马迎新”汽车消费补贴活动实施细则及参与车企名单






责任编辑:吕靖雯