青岛日报社/观海新闻4月9日讯 今天,青岛市住房和城乡建设局发布关于2026年一季度高风险房地产经纪机构和住房租赁企业的情况通报。依据《住房租赁条例》相关规定,市、区两级住房城乡建设主管部门持续开展住房租赁市场整治排查,梳理群众投诉集中、违法违规问题突出的市场主体。现将一季度排查发现的21家高风险住房租赁企业、住房租赁经纪机构予以通报。通报称,主要存在以下问题:
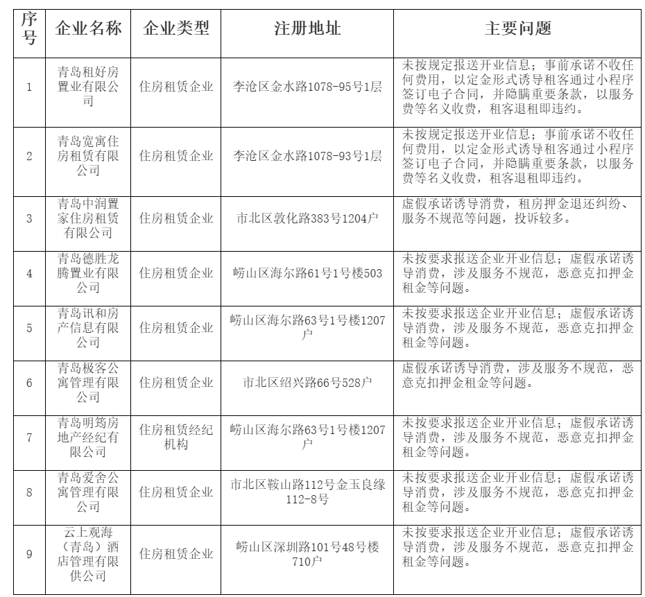
(一)虚假承诺诱导消费。部分企业在推广房源时存在虚假宣传,诱导租客签订合同,隐藏设置不合理扣费条款、拒不履行租赁合同约定,恶意克扣租金押金,侵害租客合法财产权益,引发群众多次投诉。具体名单如下:
青岛市住房租赁行业违法违规企业警示名单

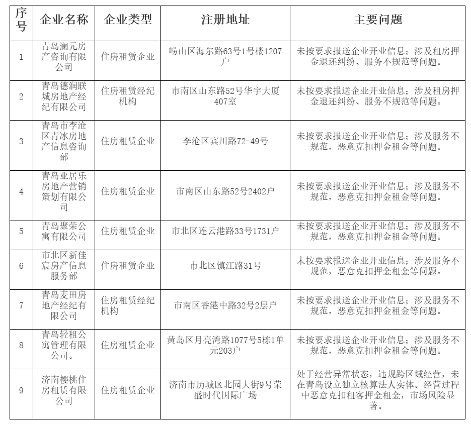
(二)企业已注销仍违法违规经营。部分企业工商登记状态显示已注销,不具备合法经营资质,仍开展住房租赁相关业务,通过隐瞒主体注销事实对外出租房源,在经营过程中恶意克扣租金押金,引发群众多次投诉。具体名单如下:

(三)经营状态异常,企业信誉较差。部分企业被列入经营异常名录,企业信誉状况差,经营风险突出,恶意拖欠克扣租金押金,引发群众多次投诉。具体名单如下:
青岛市住房租赁行业经营状态异常企业警示名单

青岛市住房和城乡建设局会同各区(市)住房城乡建设主管部门依据有关规定,对上述被通报的企业采取向社会发布通报和风险提示,并将其涉嫌违法违规行为依法移送相关部门处理。全市各住房租赁企业、房地产经纪机构要引以为戒、举一反三,严格对照法律法规及行业规范,全面开展自查自纠,坚决杜绝各类违法违规经营行为,依法依规、诚信有序开展业务。区(市)住房城乡建设主管部门要加强部门协同联动,持续加大市场巡查、投诉处置力度,持续公开通报曝光典型案例,坚决整治市场乱象,维护青岛市住房租赁市场平稳健康发展。
青岛市住房和城乡建设局郑重提醒广大租房市民朋友:在租赁房屋前,应先登录“青岛市住房租赁市场公共服务系统”(https://zfzl.qingdao.gov.cn/),核实经纪机构、租赁企业备案信息,同步查询企业信用状况及风险提示,严防高风险不良机构;同时,认真核实房源信息,排查禁止出租房源类型,实地查验房屋实际状况,严格审核住房租赁合同内容是否与口头承诺一致,签订租赁合同后及时办理合同备案手续,切实维护自身合法权益。(青岛日报/观海新闻记者 王冰洁)
责任编辑:吕靖雯