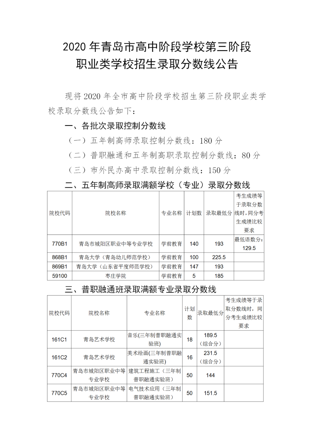
青岛日报社/观海新闻8月24日讯 今天,青岛市招考院公布了高中阶段学校第三阶段职业类学校录取分数线,其中五年制高师录取控制线为180分,普职融通和五年制高职录取控制线为80分,市外民办高中录取控制线为150分。
五年制高师满额学校中,青岛大学(青岛幼儿师范学校)录取线最高,为225.5分,高出二段线20.5分;青岛大学(平度师范学校)和城阳职业中等专业学校录取线则均为193分。
普职融通班方面,有多所学校的数个录取满额专业录取线超过了二段线,青岛艺术学校美术绘画专业录取线为231.5分(综合分),青岛华夏职业学校的会计专业为207分、服装设计与工艺专业为205.5分,青岛电子学校台东校区电气技术应用专录取线为209.5分、市南校区的计算机应用专业录取线为235分,青岛外事学校的国际商务专业录取线为227.5分,青岛经济学校的药剂专业录取线为206分,青岛卫校药剂专业录取线为225.5分,城阳职教中心学校机电技术应用专业录取线为219.5分、计算机应用专业录取线为223.5分。
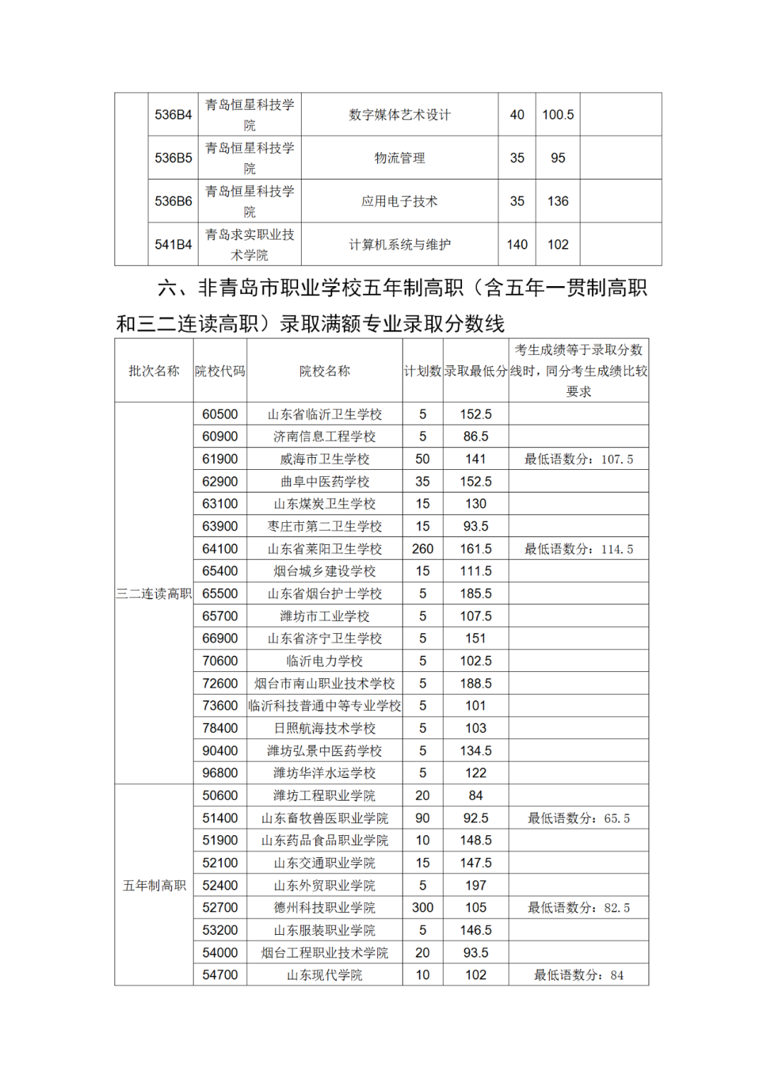
五年制高职录取满额专业录取分数线最高的是青岛卫校的药学专业,为201分,其次是护理专业,为187.5分;山东轻工工程学校的电气自动化专业为186分;电子学校的计算机应用技术专业,为185分。非青岛市职业学校五年制高职录取满额专业中,烟台南山职业技术学校录取线为188.5分,烟台护士学校录取线为185.5分,曲阜中医药学校录取线为152.5分。
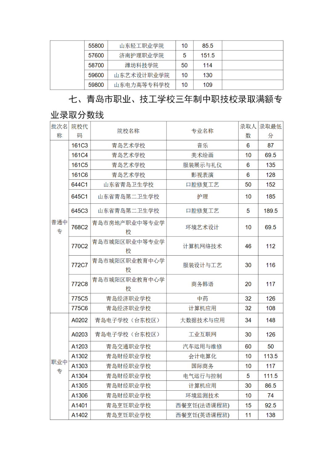
除此之外,青岛市职业、技工学校三年制中职技校录取满额专业录取线也公布,青岛第二卫校的口腔修复工艺录取线为189.5分、护理专业为185分,电子学校(台东校区)大数据技术与应用专业录取线为148分。
根据安排,8月24日至26日考生可自行登录中考平台查询投档结果,并到招生学校确认录取,未确认录取的考生在系统中仍处于“已录取”状态,不可以参加下一阶段录取。8月26日至9月1日未被录取考生自行到录取尚未满额的职业学校报名,参加职业学校自主组织生源录取。录取满额的职业学校或专业已公布,未被录取考生可以登录市教育局网站,查阅职业学校招生计划,到录取尚未满额的学校报名参加学校自主组织生源录取。已录取满额的职业学校或专业如有考生不报到,也可由职业学校自主组织生源。(青报全媒体记者 王世锋)



















责任编辑:李婧菲