为做好2021年幼儿园招生工作,根据《青岛市教育局关于做好2021年幼儿园招生入园工作的通知》(青教通字〔2021〕42号)的要求和部署,本着“相对就近、公开公正、统一与自主相结合”的原则,结合李沧区学前教育现状,制定2021年李沧区幼儿园招生工作方案。
一、招生对象
2021年幼儿园小班招生对象为:2017年9月1日至2018年8月31日期间出生、具有接受普通教育能力的幼儿。
二、招生范围
(一)试点就近入园的幼儿园
优先招收规定区域内的常住适龄幼儿,报名时需同时符合两个条件:
1、有规定区域内的常住户籍,幼儿必须与父母或者祖父母、外祖父母同户籍,且其父母或者祖父母、外祖父母为该户籍户主;
2、有与该户籍地址100%产权有效房产,且其产权人为父母或祖父母、外祖父母。
仅持有规定区域内的常住户籍或房屋产权之一者,视本区域持双证幼儿的录取情况而定。
试点就近入园幼儿园在满足本区域符合条件的适龄幼儿入园需求后,如有空余学位,可以面向周边区域招生。
(二)非试点就近入园的幼儿园
优先招收具有李沧区常住户籍的适龄幼儿,其中沧口片区的幼儿园优先招收在李沧区振华街道、兴华街道、兴城街道、沧口街道、楼山街道、湘潭街道有常住户籍的适龄幼儿;李村片区的幼儿园优先招收在李村街道、虎山街道、浮山街道、世园街道、九水街道有常住户籍的适龄幼儿。幼儿必须与父母或者祖父母、外祖父母同户籍,且其父母或者祖父母、外祖父母为该户籍户主。
(三)国企、部队、高校等举办的幼儿园
除招收本单位工作人员的子女外,应当积极创造条件面向社会招收附近居民子女入园。
三、招生程序
(一)发布招生信息
2021年5月14日(星期五),通过李沧区教育和体育局官网和微信公众号“李沧教育”,向社会发布《李沧区2021年幼儿园招生工作方案》和《2021年李沧区幼儿园招生信息表》《2021年李沧区小微园招生信息表》。同时,各幼儿园通过幼儿园网站或微信公众号、幼儿园大门口或宣传栏张贴的方式,发布本幼儿园招生简章。
(二)组织报名录取
各幼儿园采取网上登记、现场报名等方式报名。
1、网上登记。家长在规定的报名时间内打开网址(http://www.wybm.org )登录“青岛市幼儿园招生网上登记系统”,点击“李沧区”,进入幼儿园登记系统。根据登记系统提示,按要求如实、完整填写幼儿信息和家长信息,确认并打印结束后,完成网上登记。
2、现场报名。2021年李沧区幼儿园网上登记、现场报名、录取时间在6月15日(星期二)至6月25日(星期五)期间进行。在规定时间内,请一位家长携带打印的网上登记确认表纸质稿及报名所需提供的其他材料,到幼儿园进行现场报名,报名先后顺序不作为录取依据,家长无需过早排队。
(1)第一次招生。6月15日(星期二)8:30至6月18日(星期五)16:00网上登记。6月19日(星期六)8:30至14:00现场报名(不具备网上登记条件的,可当日到幼儿园补录登记并现场报名),并当日确定录取名单。
李沧区户籍适龄幼儿需提供的材料:
①《2021年李沧区幼儿园招生网上登记表》
②《儿童健康手册》(只需原件)
③户口簿(原件、复印件)
④在所报幼儿园“招生范围”中规定的房屋产权证明(原件、复印件)
(2)第二次招生。6月21日(星期一)发布第二次招生报名信息。6月22日(星期二)8:30至6月24日(星期四)16:00网上登记。6月25日(星期五)8:30至14:00现场报名(不具备网上登记条件的,可当日到幼儿园补录登记并现场报名),并当日确定录取名单。
李沧区户籍适龄幼儿需提供的材料同第一次招生要求。
外来务工随迁子女报名时需提供以下材料的原件和复印件:
①《2021年李沧区幼儿园招生网上登记表》
②幼儿所在家庭的户口簿及出生医学证明。
③《儿童健康手册》(只需原件)
④幼儿父母至少一方的青岛市公安局李沧分局核发、在有效期内的居住证(父母一人户籍为青岛市范围内的可用身份证代替居住证)
⑤幼儿父母至少一方在李沧区有稳定的住所,提供以下两类证明之一:
A.房产用途为住宅的100%产权房屋产权证(2021年8月31日前交房但尚未办理房产证的出具购房合同、购房发票、契税证明以及入住后缴纳不少于三个月水电费或物业费的收据凭证);
B.由青岛市国土资源和房屋管理局或青岛市住房和城乡建设局验印,租赁用途为住宅,登记日至2021年8月31日满一年且在有效期内的《青岛市房屋租赁登记备案证明》。
⑥幼儿父母至少一方在李沧区务工或经营一年以上,提供以下两类证明之一:
A.与李沧区用人单位签订正规劳动合同,由该单位在李沧区缴纳社保且至2021年8月31日满一年以上,提供青岛市人社局官网打印的《青岛市职工社会保险参保证明》及青岛市社会保障卡;
B.在李沧区经营的,提供由李沧区市场监督管理局或李沧区行政审批服务局核发,注册日期至2021年8月31日满一年的营业执照。
小微园招生可参照上述时间同步进行。
3、录取方式。按照全市招生规定,各幼儿园优先招收符合入园条件的幼儿,不得以报名先后顺序作为录取依据。如符合条件的报名幼儿人数超过招生计划时,幼儿园于现场报名确认当天16:00采取随机派位等方式,“一园一案”确定录取幼儿名单,并当场公布。确定录取名单时,应邀请所在街道(社区)工作人员、家长代表等组成的监督团全程参与,监督派位过程,确保录取工作公开、公平、公正。录取结果于现场报名确认当天17:30前在幼儿园大门口或宣传栏张贴公布。
四、组织新生入园
(一)做好幼儿入园体检。新生入园前,需按照《青岛市贯彻〈托儿所幼儿园卫生保健管理办法〉实施细则(修订版)》(青卫妇幼字〔2019〕9 号)规定的项目进行健康检查,由家长自愿选择任意一所区市级及以上卫生保健主管部门认定的医疗卫生机构进行体检,合格者方可入园。
(二)规范入园报到。报到时间原则上安排在7月23日(星期五)16:00之前(具体报到时间由各幼儿园在此时间段内确定)。家长需在幼儿园规定的报到时间内携带相关材料到幼儿园报到。幼儿逾期未报到,视为自动放弃录取资格,幼儿园不再单独通知。
(三)做好预防接种证查验工作。幼儿园在幼儿入园时,认真做好预防接种证查验工作。
五、有关要求
(一)严格规范幼儿园招生工作,幼儿入园除进行健康检查外,禁止任何形式的考试或测查。幼儿园不得设置实验班或特色班,不得将幼儿参加公益早期教育指导、托班等作为入园前置条件。
(二)按照有关文件规定,做好现役军人、综合性消防救援队伍人员、高层次人才、抗疫医务人员等子女入园工作。
(三)招生期间,各幼儿园要安排专人接听咨询电话,及时解答家长疑惑,为家长提供入园指导服务。李沧区教育和体育局依法办理辖区幼儿园招生工作的来信来访,监督幼儿园做好招生工作。
招生监督电话:87636179
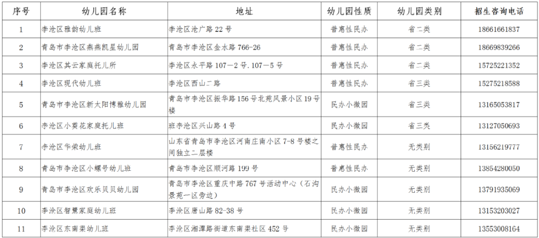
2021年李沧区幼儿园招生信息表






2021年李沧区小微园招生信息表




责任编辑:单蓓蓓