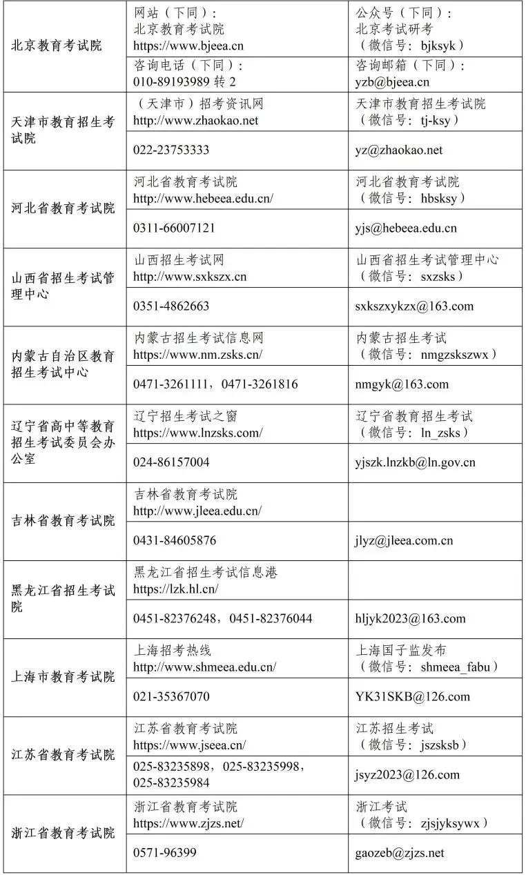
2023年全国硕士研究生招生考试将于12月24日至26日举行。教育部指导各省(区、市)教育招生考试机构进一步优化考生服务,完善研考信息发布机制,开通咨询电话和邮箱,及时解答考生关切的问题。
现将各省(区、市)教育招生考试机构网站、公众号和咨询方式公布如下,请考生密切关注报考点所在地省级教育招生考试机构发布的信息,做好考前准备和安排,如有疑问,可通过电话、邮箱等方式进行咨询。
省级教育招生考试机构网站、公众号、咨询电话和邮箱等信息汇总



责任编辑:李健
2023年全国硕士研究生招生考试将于12月24日至26日举行。教育部指导各省(区、市)教育招生考试机构进一步优化考生服务,完善研考信息发布机制,开通咨询电话和邮箱,及时解答考生关切的问题。
现将各省(区、市)教育招生考试机构网站、公众号和咨询方式公布如下,请考生密切关注报考点所在地省级教育招生考试机构发布的信息,做好考前准备和安排,如有疑问,可通过电话、邮箱等方式进行咨询。
省级教育招生考试机构网站、公众号、咨询电话和邮箱等信息汇总



责任编辑:李健