满月酒、生日宴、升学宴、乔迁宴……领导干部家中能不能操办这些酒席?如何邀请客人?近期,四川省纪委监委印发文件,对领导干部提出“八严禁”。
生孩子、过生日等不得办酒
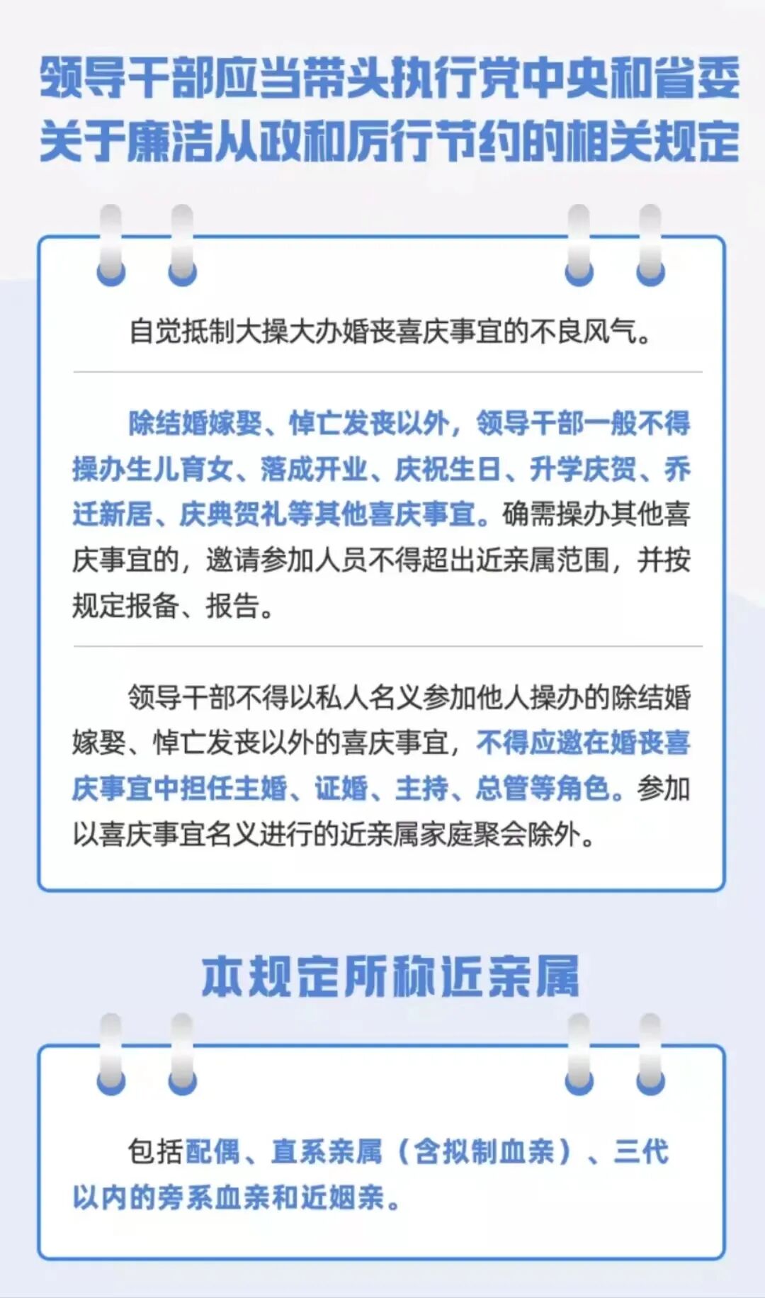
确需操办的,邀请范围不得超出近亲属
四川省下发的这份文件名为《四川省领导干部操办婚丧喜庆事宜的规定》,《规定》共有18条,其中明确了严禁用公款支付、报销或者变相报销应当由个人承担的费用,占用公车、公物和其他公共资源进行操办;严禁收送高价彩礼或者聘礼,收受非管理和服务对象赠送的明显超出正常礼尚往来的财物,以及大操大办、铺张浪费、豪华“炫富”、低俗恶俗等可能影响社会风气、造成不良影响的行为等8项严禁行为。

图片来源:四川日报微信公众号
《规定》明确,领导干部除结婚嫁娶、悼亡发丧以外,一般不得操办生儿育女、落成开业、庆祝生日、升学庆贺、乔迁新居、庆典贺礼等事宜。领导干部操办婚丧喜庆事宜应当秉持勤俭节约理念,并事前报备、事后报告操办情况。
确需操办其他喜庆事宜的,邀请参加人员不得超出近亲属范围,并按规定报备、报告。
此外,领导干部不得以私人名义参加他人操办的除结婚嫁娶、悼亡发丧以外的其他喜庆事宜,不得应邀在婚丧喜庆事宜中担任主婚、证婚、主持、总管等角色。参加以喜庆事宜名义进行的近亲属家庭聚会除外。
这里的近亲属明确为包括配偶、直系亲属(含拟制血亲)、三代以内的旁系血亲和近姻亲。

图片来源:四川日报微信公众号
严禁化整为零异地、多地、分批办
退休3年内仍要执行要求
值得注意的是,8项严禁行为中还包括严禁未按规定报备、报告,无正当理由异地操办;以“聚会”“聚餐”等名义,采取提前办、分批办、多地办等方式,将同一事由化整为零操办。
在适用范围上,四川省明确上述《规定》适用于全省各级党的机关、人大机关、行政机关、政协机关、监察机关、审判机关、检察机关和群团组织、国有企事业单位中的县处级副职及相当职务层次以上领导人员。
同时,将适用范围适度拓展到乡科级干部,要求四级调研员及相当职级层次以上人员、担任乡科级领导职务及相当职务层次的人员参照本规定执行。
《规定》还明确,除了在职领导干部,退休3年内的领导干部仍要执行相关要求。
随礼人员上千人
村干部顶风违纪大办丧宴被处分
近年来,多地就党员领导干部操办婚丧喜庆事宜出台文件进行规范,以四川为例,早在2014年,四川省纪委、监察厅就曾制定《关于领导干部操办婚丧喜庆等事宜的暂行规定》。四川省纪委监委介绍,2018年以来,四川省查处违规操办问题呈现持续下降的良好态势,累计降幅达到79.1%,对社会面遏制大操大办等陈规陋习起到极大的带动作用。
此次新规出台之际,3月15日,中央纪委国家监委网站发布报道介绍,不只是抓住领导干部这个关键群体,四川还把视线延伸到广大党员干部和公职人员,督促各地各相关部门开展农村大操大办、高价彩礼等问题治理。
报道还列举具体案例,2022年11月,宜宾市珙县王家镇柏杨村6组组长朱某某及其儿媳李某某(柏杨村综合专干),在知晓“白事简办”宴席新风的情况下,仍虚假报备、顶风违纪大操大办丧宴,随礼人员多达1000余人,造成不良影响。同年12月,朱某某和李某某分别受到党内严重警告处分、党内警告处分。
责任编辑:王凤一