一、招生对象
2024年普通幼儿园小班招生对象为:2020年9月1日至2021年8月31日期间出生、具有接受普通教育能力的幼儿。
二、报名方式
全区幼儿园招生统一实行“网上报名”,公办幼儿园和民办幼儿园同步招生。
三、招生范围
根据全区招生工作有关要求,各幼儿园确定招生批次及报名条件,具体见各幼儿园招生简章。
(一)局属公办幼儿园和区实验幼儿园教育集团园区
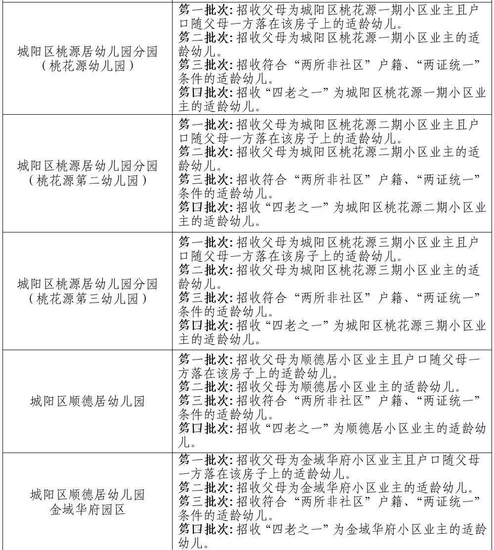
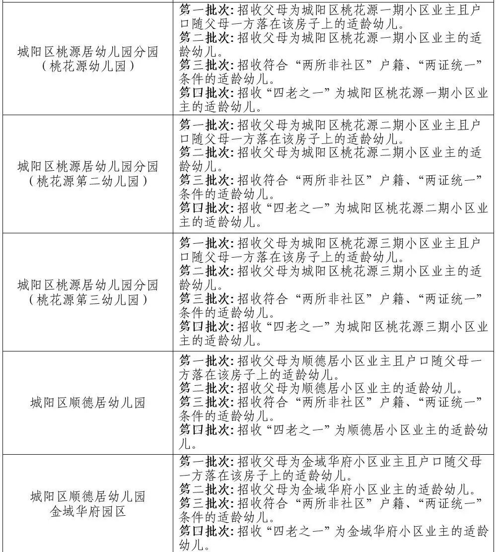
根据学位情况,按批次招收服务社区户籍,对应小区业主适龄子女(幼儿父母产权比例需占50%以上),符合“两所非社区”户籍、“两证统一”条件的适龄幼儿,符合“两所非社区”户籍适龄幼儿,“四老之一”(幼儿祖父母、外祖父母)为对应小区业主的适龄幼儿(“四老之一”产权比例需占50%以上)。局属公办幼儿园和区实验幼儿园教育集团园区具体报名条件见附件1。
(二)街道公办幼儿园
根据学位情况,按批次招收服务社区户籍幼儿、“六老之一”(幼儿父母、祖父母、外祖父母)为服务社区户籍幼儿、街道内非社区户籍幼儿、周边符合入园条件的随迁子女(详见各幼儿园招生简章)。
(三)民办幼儿园
民办幼儿园招收周边符合条件的适龄幼儿,小区配套民办幼儿园应优先招收符合报名条件的业主的适龄幼儿。
(四)相关说明
1.“两所非社区”户籍是指城阳派出所和正阳路派出所的非社区户籍;“两证”是指户口簿(落户时间截止到2024年5月31日)和房屋产权证;“统一”是指适龄幼儿与其所居住的房屋产权所有人(或产权所有人的配偶)的户口在同一户口簿上,该户口簿上的住址与该适龄幼儿所居住的房屋产权证上的房屋地址一致,且该房屋产权证所有人是适龄幼儿的父母(幼儿父、母产权比例占50%以上)。
2.外来务工人员随迁子女在我区申请入园应当同时符合以下条件:
(1)父母至少一方持有我区公安部门核发的居住证,并在居住地有稳定的住所(有自有住所或办理正式租住手续的住所)满6个月,截止时间为2024年5月31日。
(2)父母一方与我区用人单位签订劳动合同并在我区按月连续正常缴纳社会保险满6个月或办理工商营业执照满6个月,截止时间为2024年5月31日。
(3)有私有产权住房的,无需准备劳动合同及社保参保证明或工商营业执照;无私有产权住房的,以上材料须齐全且真实有效。
四、招生基本程序
(一)发布招生信息
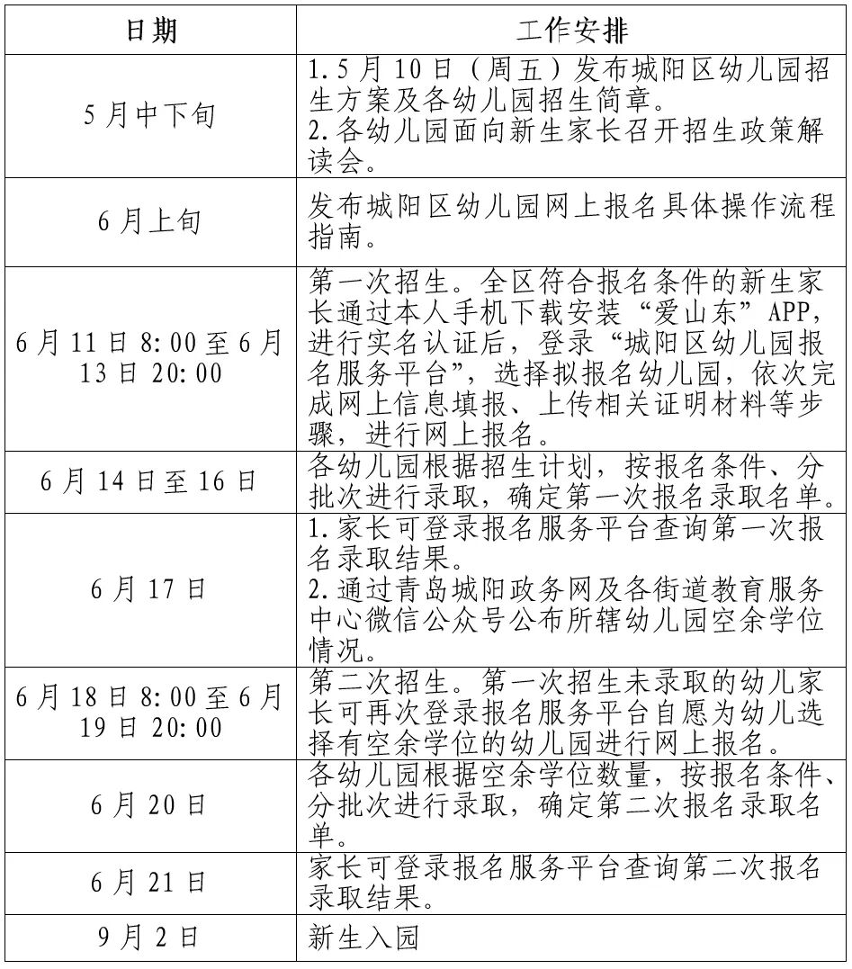
2024年5月10日(星期五),区教育体育局通过青岛城阳政务网(http://www.chengyang.gov.cn/)及“城阳教育”微信公众号发布《关于做好城阳区2024年幼儿园招生入园工作的通知》;局属、街道各幼儿园招生简章通过相关微信公众号(详见附件2)发布,同时各幼儿园招生简章通过幼儿园微信公众号及门口张贴等途径发布。
(二)报名及录取流程
1.第一次招生:
(1)第一阶段:网上报名(6月11日8:00至6月13日20:00)
全区幼儿园报名实施“一网通办”。符合报名条件的新生家长通过本人手机下载安装“爱山东”APP,进行实名认证后,登录“城阳区幼儿园报名服务平台”,选择拟报名幼儿园,依次完成网上信息填报、上传相关证明材料等步骤,完成网上信息采集。
(2)第二阶段:录取阶段(6月14日至6月17日)
①录取办法:各幼儿园根据招生计划,按报名条件、分批次进行录取,不得以报名先后顺序作为录取依据。若符合条件的报名幼儿人数少于或等于报名批次学位数时,直接录取;若符合条件的报名幼儿人数超过报名批次学位数时,则采取电脑派位或抽签的方式确定录取名单,且不再进行下一批次录取。
②录取查询:家长可在6月17日登录报名服务平台查询第一次报名录取结果。
2.第二次招生:
第一次招生未录取的幼儿家长可再次登录报名服务平台自愿为幼儿选择有空余学位的幼儿园进行网上报名。6月17日通过青岛城阳政务网及各街道教育服务中心微信公众号公布所辖幼儿园空余学位情况。
(1)第一阶段:网上报名(6月18日8:00至6月19日20:00)
家长可再次登录“城阳区幼儿园报名服务平台”,选择有空余学位的幼儿园进行报名,依次完成网上信息填报、上传相关证明材料等步骤,完成网上信息采集。
(2)第二阶段:录取阶段(6月20日至6月21日)
①录取办法:各幼儿园根据空余学位数量,按报名条件、分批次进行录取,不得以报名先后顺序作为录取依据。若符合条件的报名幼儿人数少于或等于空余学位数时,直接录取;若符合条件的报名幼儿人数超过空余学位数时,则按照招生简章要求分批次进行录取,同一批次超过空余学位数时则采取电脑派位或抽签的方式确定录取名单,且不再进行下一批次录取。第二次招生仍未被录取的幼儿家长可自主联系有空余学位的幼儿园进行报名。
②录取查询:家长可在6月21日登录报名服务平台查询第二次报名录取结果。
3.相关说明:
(1)为便于使用大数据填报和校验相关信息,建议作为户主或房主的一方进行注册、认证和报名。具体操作流程指南请于报名前关注“城阳教育”微信公众号及各幼儿园微信公众号。
(2)符合报名条件的幼儿每次网上报名只能选择1所幼儿园进行报名,同一名幼儿身份证号码不能同时兼报多所幼儿园。在网上报名时间段内,家长可继续登录报名平台查看或修改已填报的内容,时间截止后将不能进行修改。
(3)家长登录幼儿园报名服务平台,按要求如实、完整填写幼儿基本信息、户籍信息、房产信息、监护人信息等。平台已经对接多个部门的大数据,在信息采集过程中,大数据自动校验比对成功的数据,将自动填写在相关栏目中,并显示“自动回填”字样。不能自动校验比对成功的数据,需要手工填报信息,并依据平台提示上传相关证明材料照片。
(4)家长成功提交报名信息后,幼儿园将对幼儿报名信息进行审核,审核通过表示报名完成,家长可在网上报名时间内登录报名服务平台查看报名审核情况。
(5)网上报名时填报的信息及上传证件等证明材料务必真实,对于伪造证件或填写信息不真实等现象,一经查实,将取消其录取资格。
(6)网上报名信息填报的先后顺序不作为录取的依据,家长可错开报名高峰时段,以免造成网络堵塞。若在规定网上报名时间内,因特殊情况不能进行网上报名的,家长可提前联系报名幼儿园到幼儿园现场进行报名。若符合条件的适龄幼儿在规定的网上报名时间内未进行报名的,将视为自愿放弃报名的权利。
(7)多胞胎幼儿所报幼儿园批次如需电脑派位或抽签,多胞胎幼儿家长需在电脑派位或抽签前到所报幼儿园现场签订知情告知书,并提供多胞胎幼儿出生医学证明、户口簿、家长身份证等材料。监护人可根据个人意愿选择是否捆绑派位(抽签),选择捆绑的多胞胎需确定一名幼儿代表参加电脑派位(抽签),若该幼儿被抽中,则多胞胎幼儿同时被录取且只占一个招生学位。
(8)多孩家庭实施“长幼随学”。符合小班报名条件的适龄幼儿网上报名时可自愿在同一家庭兄(姐)就读的幼儿园提出“长幼随学”申请,并填报相关信息,若幼儿园审核通过可优先录取。
(9)幼儿园电脑派位确定录取幼儿名单时,由公证处、家长代表、社会监督员等组成的监督团全程监督,确保公平公正。
(三)组织新生入园
1.做好幼儿入园体检。新生入园前,需按照《青岛市贯彻〈托儿所幼儿园卫生保健管理办法〉实施细则(修订版)》(青卫妇幼字〔2019〕9 号)规定的项目进行健康检查,由家长自愿选择任意一所区级及以上卫生保健主管部门认定的医疗卫生机构进行体检,并携带相关材料在规定的时间内到幼儿园报到。
2.规范入园报到。各幼儿园报到时间必须符合区统一要求,并在招生简章中明确,不得随意变动。幼儿逾期未报到,视为自动放弃录取资格。
3.做好预防接种证查验工作。幼儿园在幼儿入园时根据《关于印发儿童入托、入学预防接种证查验办法的通知》(国卫办疾控发〔2021〕4号)要求,认真做好预防接种证查验工作。
五、招生工作有关要求
(一)加强组织领导
各单位要建立健全幼儿园招生工作领导小组,加强组织领导,明确责任分工,层层压实责任,科学组织实施,统筹做好2024年幼儿园招生入园各项工作,及时发现并妥善处置招生工作中出现的问题,确保招生工作规范有序。
(二)科学制定招生方案
各街道教育服务中心要在充分考虑入园需求,不断优化学位布局和结构,科学制定本街道区域内幼儿园招生工作方案,积极满足适龄幼儿相对就近入园的需求,确保每名符合报名条件的幼儿都有机会选择普惠性幼儿园。各幼儿园要根据区教育体育局和街道教育服务中心招生工作要求,制定本幼儿园招生简章。按照属地管理的原则,招生简章须经区教育体育局或街道教育服务中心审核后方可向社会发布。按照有关文件规定,做好现役军人、综合性消防救援队伍人员、高层次人才等子女入园工作。进一步做好外来务工随迁子女入园工作。
(三)大力优化招生服务
各单位要积极做好招生政策宣传工作,向社会公开幼儿园招生信息和咨询电话,明确招生时间、招生对象和入园办法,及时发布招生网上办理平台使用指南,指导网上报名信息采集工作,对网上报名确有困难的家庭积极协助办理,及时解答群众疑惑,为家长提供入园指导服务。
(四)统筹控制招生规模
幼儿园计划招生班额原则上应符合国家和省有关规定,并按照国家普及普惠县创建要求严格控制幼儿园班额。扩大招生班数或班额的幼儿园,需提前经街道教育服务中心审批及区教育体育局同意。有条件的幼儿园经区教育体育局同意,按规定到卫生健康部门进行托育备案后,方可招收托班。幼儿园应优先保障3-6岁幼儿入园需求,托班招生工作应在幼儿园统一招生结束后开展。
(五)妥善做好特殊群体入园工作
各幼儿园要积极推进残疾幼儿随园保教,有条件的幼儿园招收具有接受普通教育能力的残疾幼儿。对残疾幼儿、孤儿、事实无人抚养儿童、重点困境儿童、脱贫享受政策家庭幼儿、防止返贫监测帮扶对象家庭幼儿、烈士子女、低保家庭幼儿、特困救助供养幼儿,积极保障普惠性学位供给。
(六)严格规范招生行为
幼儿入园除进行健康检查外,禁止任何形式的考试或测查。幼儿园不得设置实验班或特色班,不得将幼儿参加公益早期教育指导、托班等作为入园前置条件。幼儿园应严格按照相关收费政策收费,不得收取押金、学位费、视频监控费等费用。各单位要畅通监督举报渠道,对于社会举报的问题和幼儿园违规招生行为,认真核实查处,维护招生公平。
未尽事宜,请与区教育体育局学前教育科联系。
电话:87866237
附件1.局属公办幼儿园和区实验幼儿园教育集团园区报名条件



附件2.招生信息发布途径及咨询电话


附件3.2024年城阳区幼儿园招生入园工作安排

责任编辑:王亚楠