12月,进入艺术类专业省统考环节。特殊时期,为确保广大考生的生命安全和身体健康,营造公平、和谐、有序的考试环境,各省市在公布2021年艺术类专业统考时间的同时,对考试防疫也有一定要求。
北京
考试时间:

防疫要求:
《北京市2021年美术类专业统一考试考生应考须知》中明确参加本次考试的考生,均须进行新冠肺炎病毒核酸检测(以下简称“核酸检测”);考试当日,考生须凭准考证、有效身份证件及
手机“北京健康宝”绿码,佩戴口罩,经体温测量正常后,进入考点参加考试。https://www.bjeea.cn/html/gkgz/tzgg/2020/1127/77090.html查看防疫要求详情。
天津
考试时间:

防疫要求:
《2021年天津市普通高考艺术类专业统一考试防疫与安全须知》明确考生在省统考过程中要注意的疫情防控事项,要求考生:12月3日起,在“招考资讯网”(www.zhaokao.net)下载个人健康卡及安全考试承诺书;并自12月5日开始,如实填写个人健康卡,签署安全考试承诺书,于考试当天进入考点时交给工作人员;于12月5日前申请天津“健康码”,并每日登录更新健康码状态。点击http://www.zhaokao.net/column_html/ptgk/20201202084543.html查看详情。
河北
考试时间:

防疫要求:
关于2021年河北省普通高校招生艺术类专业统考防疫具体要求,考生及家长可在河北省教育考试院,点击http://www.hebeea.edu.cn/html/ptgk/index.html,查看各类专业统考考生须知。
山西
考试时间:

防疫要求:
《山西省2021年普通高校招生美术及音乐专业理论考试告知书》对考生考试过程中的疫情防控工作提出要求。要求考生考前14天内进行体温检测的登记,外省返晋考生需要填写核酸检测情况;外省返晋参加考生的考生,在考前领取准考证时,须如何到县区招办进行报备并提供考前14天行程码、本人健康码“绿码”以及考前7日核酸检测阴性证明等。具体要求点击http://www.sxkszx.cn/news/20201127/n9769111936.html查看。
内蒙古
考试时间:

防疫要求:
内蒙古招生考试信息网发布《关于做好2021年内蒙古自治区普通高校艺术类专业考试招生工作的通知》,其中提到“落实防控举措、优化组考方案”。https://www.nm.zsks.cn/ptgxzs/zcfg/202011/t20201104_40914.html查看详情。
辽宁
考试时间:

防疫要求:
辽宁省招办下发《2021年辽宁普通高等学校招生艺术类专业省统考考生防疫须知》,对考生参加省统考过程中的疫情防控提出了具体要求,要求考生考前14天起,考生最好每日体温检测和健康状况检测,美术类考生、音乐舞蹈类和戏剧与影视学类考生需携带“辽事通健康通行码”绿码,经体温检测正常(低于37.3℃)后,可进入考点参加考试。点击http://www.lnzsks.com/newsinfo/IMS_20201103_39005_YnsIDQ9apM.htm查看详情。
吉林
考试时间:

防疫要求:
《2021年吉林省普通高等学校招生艺术类专业统一考试考生防疫须知》明确考生考试防疫要求,吉林省教育考试院提醒广大考生和家长,做好考试期间的疫情防控,考前14天起考生需做好每日体温测量及《健康监测卡》登记,经体温测试正常(低于37.3℃)后,方可进入考点参加考试。疫情防控具体要求点击http://www.jleea.com.cn/2020/1201/3533.html查看详情。
黑龙江
考试时间:


上海
考试时间:

防疫要求:
上海市教育考试院发布《2021年上海市普通高校招生艺术类专业统一考试告考生、家长书》,对参加上海市普通高校招生艺术类专业统一考试的考生进行了相关防疫提醒,考前14天,考生须完成本人“随申码”注册或“亲属随申码”申请;考前14天内,考生不得离沪;考前14天内,考生若出现发热(体温≥37.3℃)等症状,应及时就医,并进行核酸检测;考前7天内新冠肺炎核酸检测阴性报告将作为考试当日入场凭证。点击http://www.shmeea.edu.cn/page/02500/20201118/14732.html查看详情。
江苏
考试时间:

防疫要求:
《江苏省2021年普通高校招生艺术类专业省统考考生健康应试须知》提到参加考试的考生要做好考前、考中等防疫准备,考前14天起,考生原则上不得离开本省,考生进入考点时须出示本人《健康承诺书》和“苏康码”。
参加最后一场考试时,考生须将《健康承诺书》交考点工作人员。对考生具体要求点击https://www.jseea.cn/contents/channel_85/2020/11/2011201514826.html查看。
浙江
考试时间:

防疫要求:
《2020年浙江省普通高校招生艺术类专业统一考试考生疫情防控须知》明确考生参加艺术类统考防疫具体要求,考生须于考前14天通过支付宝完成浙江“健康码”(浙江省内各市“健康码”可通用)的申领;“健康码”为绿码且体温正常的考生,可正常参加考试;考生应于考前向高考报名地教育考试机构提供上述核酸检测阴性证明材料。点击https://www.zjzs.net/moban/index/4028485475114706017587dbc02d013f.html查看详情。
安徽
考试时间:

注:表格中为未举办的艺术类省统考专业类。
防疫要求:
《安徽省2021年艺术类专业课省统考考生防疫须知》明确艺术类专业课统考各模块考试期间的考生考前、考中、考后的疫情防控工作,考生须申领安康码,并持续关注安康码的状态;从考前14天开始,做好每日体温测量、记录并进行健康状况监测,如实完整填写《2021年安徽省普通高等学校招生考试考生健康承诺书》(简称《承诺书》);考生应在首场考试时携带《承诺书》进入考点,并在进入考场时交给监考员,否则不得参加考试。具体要求点击https://mp.weixin.qq.com/s/hVc8Ij2C48kKuPDSxZH1_w查看。
福建
考试时间:

防疫要求:
《2021年福建省普通高校招生艺术类专业省级统一考试注意事项》明确考试防疫要求,考前14天,考生自行下载打印《福建省教育考试考生健康申明卡及安全考试承诺书》,做好身体健康情况检测工作,并按要求如实填写,同时应通过闽政通APP申领“八闽健康码”;考前14天体温异常的考生,以及“八闽健康码”显示非绿码、无法申领到“八闽健康码”的考生,须于考前7天内进行核酸检测,报到时,还须携带考前7天内核酸检测阴性报告单(证明)。点击链接https://www.eeafj.cn/gkptgkgsgg/20201120/10590.html查看。
江西
考试时间:

防疫要求:
《江西省2021年普通高校招生艺术类专业统考考生须知》分别对考前、考中、考后的防疫要求进行了详细说明,考前14天起,须申领“赣通码”,做好身体健康检测,并通过“赣通码”如实上传个人健康信息;考前14天内,如体温超过37.3℃,须到指定的发热门诊做进一步检测。点击链接http://www.jxeea.cn/art/2020/11/30/art_26678_2920834.html查看。
山东
考试时间:

河南
考试时间:

防疫要求:
《关于做好2021年普通高校艺术类专业考试工作的通知》提到毫不放松抓好疫情防控,组考防疫工作按河南省教育厅河南省卫生健康委员会《关于印发河南省2020年普通高校招生考试组考防疫工作指南》的通知(教招办〔2020〕239号)的要求执行,点击http://www.heao.gov.cn/a/202011/42388.shtml查看。
湖北
考试时间:

防疫要求:
《2021年普通高招艺术类(非美)专业全省统考报考须知》明确考试疫情防控要求,点击https://mp.weixin.qq.com/s/t4ls6a9Wta63RryBCnsetg查看详情。
湖南
考试时间:

防疫要求:
《关于做好2021年普通高等学校招生艺术类专业全省统一考试工作的通知》提到切实做好艺术统考疫情防控工作。考试前,尽量不要出省,在外地的考生原则上应在考试前十四天返回湖南省,并按疫情防控要求完成风险排查,保持健康卡绿码。
点击http://jyt.hunan.gov.cn/jyt/sjyt/hnsjyksy/ksyxwdt/202010/t20201030_13947316.html查看详情。
广东
考试时间:



防疫要求:
有关各艺术类学科考试防疫要求,点击http://eea.gd.gov.cn/ptgk/index.html查看详情。
广西
考试时间:

防疫要求:
《广西壮族自治区2021年普通高校招生艺术类专业全区统一考试考生防疫须知》明确考试考生防疫要求,考生须在考前做好自我体温监测,在考前14天内出现发热、乏力、咳嗽、呼吸困难、腹泻等病状,须及时就医,并提供医院的诊断证明;考生须通过“壮掌桂”“桂人助”“扫码抗疫情”等微信小程序或支付宝、爱广西、广西云、壮观、八桂彩云、桂建通等APP申领广西健康码;健康码非绿码的考生或在考前14天内出现疑似新冠肺炎症状、有境外或国内非低风险地区活动轨迹、疑似病例和确诊病例接触史的,须提交7天内由专业机构提供的核酸检测阴性证明。点击https://www.gxeea.cn/view/content_619_26570.htm查看详情。
重庆
考试时间:

防疫要求:
《重庆市2021年普通高等学校艺术类专业统考简章》提到疫情防控基本要求,考生应于考前保持在渝学习生活14天以上且每天进行体温监测,并通过“重庆健康出行一码通”微信小程序、支付宝小程序实名申领健康码(以下简称“渝康码”);“渝康码”为绿码且体温正常的考生可正常参加考试。“渝康码”非绿码的考生,须提供考前7天内新冠病毒核酸检测结果为阴性的证明。点击http://www.cqksy.cn/site/ShowArticle4.jsp?ArticleID=5550查看详情。
四川
考试时间:
美术与设计类

书法学(毛笔)

音乐类

舞蹈类

防疫要求:
《四川省教育考试院关于2021年普通高等学校招生艺术类专业考试考前身体健康监测工作的通告》明确各类专业统考考生进行考前身体健康监测等事项要求。点击https://www.sceea.cn/Html/202011/Newsdetail_1624.html查看详情。
云南
考试时间:



防疫要求:
《云南省2021年艺术类专业统考考生疫情防控告知书》对考生考试疫情防控提出具体要求,考生须在考前14天起进行体温测量和健康监测并做好相应记录,如身体出现异常情况时,要及时就医并报告;考生应在考试开始前至少1小时到达考点;入场必须持3天内本人云南健康码绿码(彩色纸质版),并接受体温检测。在身份核验环节,考生须出示填写完整的《承诺书》、纸质版准考证和有效身份证件原件,证件不齐备者不得进入考场。
陕西
考试时间:

防疫要求:
陕西省教育考试院在《2021年陕西高考艺术类专业考试招生政策发布》中提到各组考院校要按照教育部、国家卫生健康委员会《新冠肺炎疫情防控常态化下国家教育考试组考防疫工作指导意见》(教学厅〔2020〕8号),科学制定艺术类专业课组考防疫方案,细化疫情防控措施,为考生提供更多的考试便利,尽量减少人员流动和聚集。考生要增强防疫意识,主动做好个人防护,遵守属地和考点防疫要求,积极配合做好疫情防控相关工作。点击https://mp.weixin.qq.com/s/dM7uJu_z4fvYyvYPAu8dXA查看详情。
甘肃
考试时间:

防疫要求:
《关于做好2021年甘肃省普通高等学校招生艺术类专业统一考试工作的通知》明确要落实疫情防控,参加考试的考生须自备口罩,并在进入考点及考试过程中佩戴,考试前一天申领“健康码”和“行程卡”,并使用彩色打印机打印在A4纸上随身携带备查;“健康码”和“行程卡”为绿码且健康状况正常,经现场测量体温正常的考生可参加考试。点击https://www.ganseea.cn/html/gkgz/tzgg/6913.html查看详情。
青海
考试时间:

防疫要求:
《青海省高等学校招生委员会关于做好2021年普通高等学校艺术类专业考试招生工作的通知》明确要加强疫情防控,确保考试安全,对考生考试防疫要求点击http://www.qhjyks.com/docs/20201201144139452904.pdf查看详情。
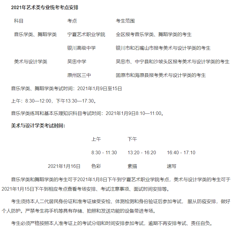
宁夏
考试时间:

(注:以上内容为人工整理,如有变化,请以最新的省统考时间和考试防疫要求为准)
(来源:阳光高考信息平台)
责任编辑:杨海涛